TopPage
取組課題
議会報告
ボランティア団体
条例
行政サービス
プロフィール
facebook
Donco新聞
役場組織
町議会HP
町HP
補助助成
議会だより
他たより
気になるNews
総務文教News
生活福祉News
産業建設News
左以外News
28年度予算
平成27年度 2015年
R2,H31年度
H30年度
H29年度
H28年度
H27年度
070-2155-3047
toshi@snow.co.jp
決算審査特別委員会
後で詳細は追加していきます。
議事録有りは
湯沢町議会について
20160315
当初補正予算
審査特別委員会
20160310
産業建設常任委員会2回
20160308
生活福祉常任委員会2回
20160308
総務文教常任委員会3回
20160307
一般会計補正予算
審査特別委員会
20160307
湯沢町議会3月定例会
20160301
総務文教常任委員会2回
20160224
産業建設常任委員会1回
20160224
全員協議会2回
20160218
総務文教常任委員会1回
20160218
生活福祉常任委員会1回
20160125
全員協議会1回
20151211
総務文教常任委員会10回
20151209
産業建設常任委員会12回
20151209
生活福祉常任委員会9回
20151208
総務文教常任委員会9回
20151208
一般会計補正予算
審査特別委員会
20151208
湯沢町議会12月定例会
20151204
議会運営委員会8回
20151204
広報常任委員会13~16回
20151113
産業建設常任委員会11回
20151105
総務文教常任委員会8回
20151104
全員協議会11回
20151104
生活福祉常任委員会8回
20151007
産業建設常任委員会10回
20151005
地方創生対策特別委員会7回
20150925
全員協議会10回
20150925
地方創生対策特別委員会6回
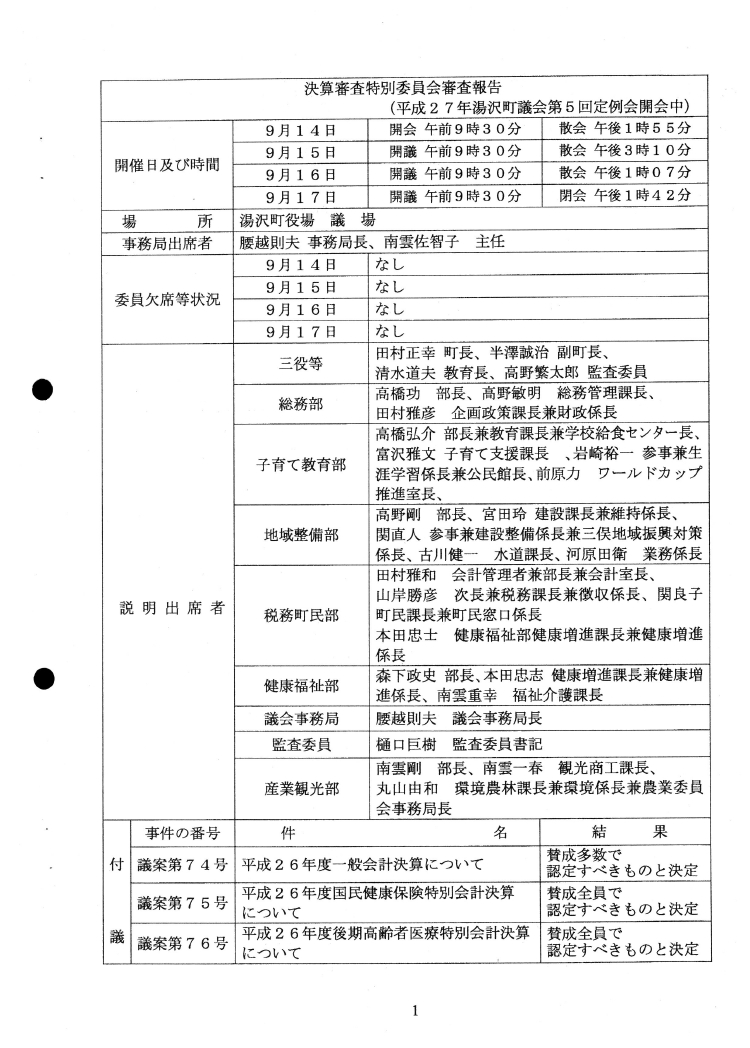
20150914-0917
決算審査特別委員会
20150909
生活福祉常任委員会7回
20150909
総務文教常任委員会7回
20150908
産業建設常任委員会9回
20150908
一般会計補正予算
審査特別委員会
20150908
湯沢町議会9月定例会
20150904
議会運営委員会7回
20150904
議会運営委員会6回
20150904
議会運営委員会6回
20150824
総務文教常任委員会6回
20150810
産業建設常任委員会8回
20150728
地方創生対策特別委員会4回
20150728
生活福祉常任委員会6回
20150728
議会運営委員会5回
20150717
産業建設常任委員会7回
20150714
全員協議会8回
20150702
産業建設常任委員会6回
20150617
全員協議会7回
20150609
湯沢町議会6月定例会
20150609
一般会計補正予算審査特別委員会
20150609
産業建設常任委員会5回
20150609
生活福祉常任委員会5回
20150609
総務文教常任委員会5回
20150605
広報常任委員会8回
20150605
議会運営委員会4回
20150529
産業建設常任委員会4回
20150528
湯沢町・南魚沼市・魚沼市
議会議員協議会
20150528
生活福祉常任委員会4回
20150525
総務文教常任委員会4回
20150508
総務文教常任委員会3回
20150508
生活福祉常任委員会3回
20150508
産業建設常任委員会3回
20150508
議会運営委員会3回
20150508
地方創生対策特別委員会3回
20150508
全員協議会6回
20150508
広報常任委員会7回
20150508
湯沢町議会臨時会
音声
20150430
全員協議会5回
20150409
全員協議会4回
20150323
全員協議会3回