TopPage
取組課題
議会報告
ボランティア団体
条例
行政サービス
プロフィール
facebook
Donco新聞
役場組織
町議会HP
町HP
補助助成
議会だより
他たより
気になるNews
総務文教News
生活福祉News
産業建設News
左以外News
28年度予算
平成27年度 2015年
R2,H31年度
H30年度
H29年度
H28年度
H27年度
070-2155-3047
toshi@snow.co.jp
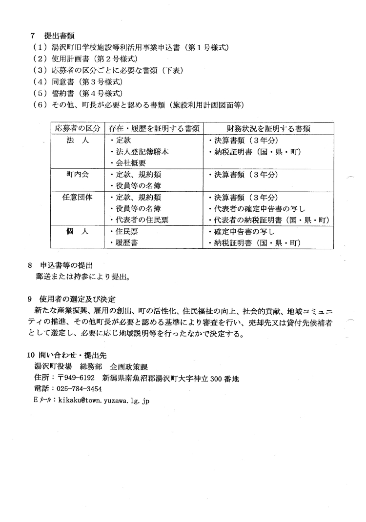
旧小学校施設等の使用募集について
2016/04/24
広報ゆざわ 抜粋
熊本地震義援金
2016/04/24
広報ゆざわ 抜粋
5月の暦
広報ゆざわ
町長コラム
定住自立圏形成協定
職員異動
28年度施政方針
湯沢学園 湯沢中学校
入学式
湯沢学園 湯沢小学校
入学式
湯沢中央公園カルチャー前
桜開花早そうです。
湯沢認定こども園
テープカット式
FISアルペンスキー
ワールドカップ
2016湯沢苗場大会
湯沢町実行委員会総会
湯沢学園
湯沢小学校卒業式
湯沢町28年度予算案
町長コラム
2016/03/12
湯沢中里スキー場
スノーカーニバル
湯沢町
28年度予算案歳入歳出表
湯沢町議会
3月定例会 施政方針
第20回
「越後湯沢全国童画展」
スポーツの力で
笑顔あふれるまちづくり!
NPO法人 ユースポ!
湯沢町議会
3月定例会 行政報告
湯沢町議会
3月定例会 日程 一般質問
第2回湯沢学園・
小学校アルペンスキー大会
中里、古野一、古野二の
中学生使用の通学路
危険箇所調査確認作業
泉田知事を囲む
スキー関係者新春の集い
訪中誘客活動報告
ネットとトラブル
南魚沼市消費生活センター
H27年度
スキー全国大会出場選手一覧
新潟県議会 12月定例会
来年度の当初予算編成
平成27年度7月1日
新潟県町村議会の実態調査
泉田知事を囲むスキー
関係者春の集い
議員全員協議会開催予定
総務文教
常任委員会
開催予定
生活福祉
常任委員会
開催予定
湯沢町賀詞交換会
田村湯沢町長
南雲湯沢町議長
年頭あいさつ
岩原スキー場
カウントダウン花火
湯沢町議会 12月定例会
一般質問音声
湯沢町議会12月定例会
12月9日分
湯沢町議会12月定例会
12月8日分
湯沢町議会12月定例会
一般質問
湯沢町議会12月定例会
行政報告
自由民主党
新潟県支部連合会青年部局
「政策プレゼンコンテスト」新潟大会
湯沢町議会
12月定例会 一般質問
湯沢町議会
町民の皆様との意見交換会
みつまたかぐら
スノーマットゲレンデ
オープニング
湯沢町商工会青年部
平成12年度町活性化
に関する研究報告書
高千代酒造 『うまい助』
仕込み体験
平成27年度湯沢学園
生徒海外派遣事業報告
平成26年度 湯沢町
監査意見書 PDF
平成26年度 湯沢町
事務報告 PDF
南魚沼市 議会報告会
私の地方創生(2)
ワールドカップ関連発議
本会議
湯沢町シッパネ被害根絶
に関する条例
地方創生 湯沢町
人口ビジョン 総合戦略 pdf
第9回議員全員協議会
湯沢町 行政報告
湯沢町議会 9月定例会
日 程
湯沢町議会 9月定例会
一般質問 音声
湯沢町・津南町議会
議員意見交換会
定住自立圏構想について
旧小学校施設の
使用募集について
湯沢町議会 6月定例会
一般質問 音声
湯沢町議会 6月定例会
町のふれあい懇談会行政報告
初当選
過去湯沢町議会議員選挙