TopPage
取組課題
議会報告
ボランティア団体
条例
行政サービス
プロフィール
facebook
Donco新聞
役場組織
町議会HP
町HP
補助助成
議会だより
他たより
気になるNews
総務文教News
生活福祉News
産業建設News
左以外News
予算、決算、監査
平成28年度 2016年度
湯沢町議会インターネット中継
R2,H31年度
H30年度
H29年度
H28年度
H27年
度
070-2155-3047
toshi@snow.co.jp
産業建設常任委員会 H28年 第3回
観光客入込状況
民泊の現状
平成28年度産業観光部事業
湯沢町の主な廃棄物処理の現状
後で詳細は追加していきます。
観光客入込状況
民泊の現状
平成28年度産業観光部事業
湯沢町の主な廃棄物処理の現状
共同浴場収支
国道17号湯沢・南魚沼地域
の道路整備促進に関する要望書
一般国道17号湯沢南魚沼
道路整備促進期成同盟会
第8回産業建設
常任委員会 2016/08/25
上下水道課事業
の進捗状況
建設課事業の進捗状況
観光客入込状況
農業の現状
ゴミ収集の現状
国道353号
県境開設促進協議会
一般国道17号新三国トンネル
開削促進期成同盟会
平成28年度
一般国道17号湯沢南魚沼
道路整備促進期成同盟会
平成28年度総会議案書
国道17号湯沢南魚沼地域
の道路整備促進に
関する要望書
国道17号湯沢南魚沼地域
の道路整備促進に
関する説明会
平成28年度 湯沢町議会
産業建設常任委員会 勉強会
産業建設常任委員会
管外視察
ニセコ町 札幌市
神立高原スキー場の継承
スノービジネス参考資料
現在三俣地区事業状況
2016/03/18議会提出
産業建設常任委員会
H28年 第3回
観光客入込状況
民泊の現状
平成28年度
産業観光部事業
湯沢町の主な
廃棄物処理の現状
広報ゆざわ
農業委員会委員
ゆざわU・Iターン就職相談会
広報ゆざわ 抜粋
2017南魚沼就職ガイダンス
インキュベーションセンター
起業支援
広報ゆざわ 抜粋
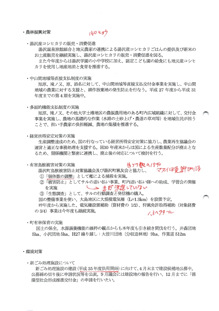
新ごみ処理施設について
電力小売り
湯沢中央公園
有料施設予約抽選会
新潟県商工会連合会 抜粋
融資、補助金、その他
魚沼農業共済組合抜粋
台風で品質、収量低下
水稲共済収量等級の改定
その他