TopPage
取組課題
議会報告
ボランティア団体
条例
行政サービス
プロフィール
facebook
Donco新聞
役場組織
町議会HP
町HP
補助助成
議会だより
他たより
気になるNews
総務文教News
生活福祉News
産業建設News
左以外News
予算、決算、監査
平成29年度 2017年度
湯沢町議会インターネット中継
R2,H31年度
H30年度
H29年度
H28年度
H27年度
070-2155-3047
toshi@snow.co.jp
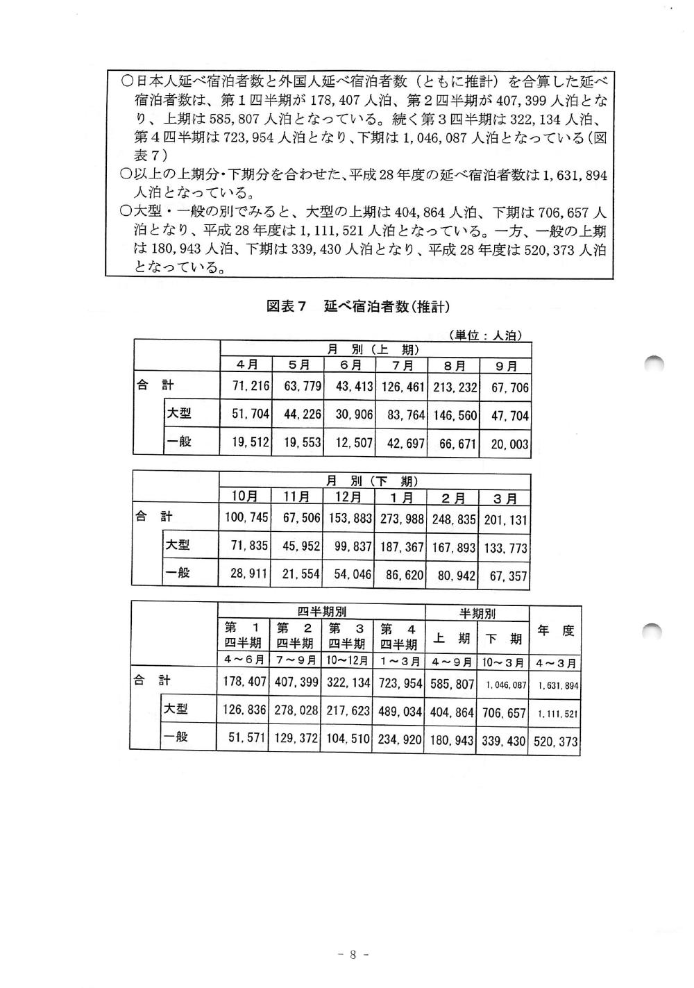
宿泊統計調査
宿泊施設調査
湯沢町三俣地区まちづくり要綱
グリストラップ汚泥処理費用
新潟県住宅宿泊事業法施行
条例の骨子案に対する意見
住宅宿泊事業法に基づく
制限条例に係る意見照会
住宅宿泊事業法施行規則
に基づく意見照会
シッパネ条例施行3年目
の対応について
新ごみ処理施設建設について
地域おこし協力隊の
活動状況等について
観光客入込状況について
産業観光部
DMOの取組みについて
ミズベリング(河川利用)
の取組み状況について
平成28年度加速化
交付金事業について
道路除雪(県道、町道)
新ゴミ処理施設建設の進捗
湯沢町観光協会総会
平成29年度
白馬エリアのインバウンド戦略
29年度観光客入込状況
新ゴミ処理施設
整備説明資料
農泊連携、農泊推進に
関する勉強会
H29年度
冬期交通確保路線略図
国道353号県境
開設促進協議会
一般国道17号線
湯沢南魚沼郡道路整備
促進期成同盟会要望会
一般国道17号線
新三国トンネル
開削促進期成同盟会
インターンシップに
参加してみませんか?
湯沢町観光協会
一般国道17号湯沢南魚沼
道路整備促進期成同盟会
ミズベリング信濃川
やすらぎ堤について
信州 北国街道 海野宿
一般国道17号
湯沢南魚沼地域
国道事業に関する説明会
下水道事業の
ストックマネジメント