TopPage
取組課題
議会報告
ボランティア団体
条例
行政サービス
プロフィール
facebook
Donco新聞
役場組織
町議会HP
町HP
補助助成
議会だより
他たより
気になるNews
総務文教News
生活福祉News
産業建設News
左以外News
予算、決算、監査
平成29年度 2017年度
湯沢町議会インターネット中継
R2,H31年度
H30年度
H29年度
H28年度
H27年度
070-2155-3047
toshi@snow.co.jp
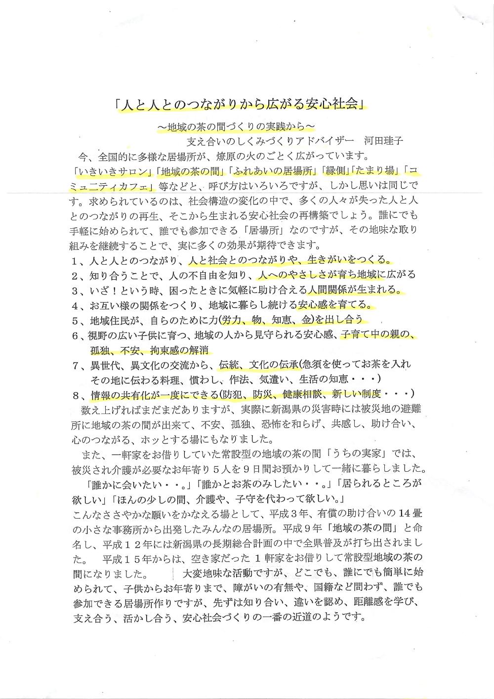
湯沢町ボランティア連絡協議会後援会
ずっとここで暮らし続けたい
~「助けて!!」と言い合える地域づくりをめざして~
「助けて」と言える町づくり、いいと思います。
(公社)南魚沼シルバ一
人材センターの概要
介護保険について
障がい者福祉について
湯沢附障がい者計画
(第3期)
湯沢町障がい福祉計画
(第'5期)
湯沢町障がい児編祉計画
(第1期)
新潟県後期高齢者医療
広域連合議会
2月定例会鍵録
主な地域の福祉サービス
国保制度が変わります
いきいきと暮らそう
講談で学ぶ
成年後見制度講座
こわい飲み会
足利市視察
こころ学園 ココ・ファーム
足利市行政視察
H29年度
第1回国民健康保険運営協議会
湯沢町ボランティア
連絡協議会後援会
ずっとここで暮らし続けたい
~「助けて!!」と
言い合える地域づくり
をめざして~
6月定例会に向けての
手話言語条例の要望書準備