TopPage
取組課題
議会報告
ボランティア団体
条例
行政サービス
プロフィール
facebook
Donco新聞
役場組織
町議会HP
町HP
補助助成
議会だより
他たより
気になるNews
総務文教News
生活福祉News
産業建設News
左以外News
予算、決算、監査
平成30
年度 2018年度
湯沢町議会インターネット中継
R2,H31年度
H30年度
H29年度
H28年度
H27年度
070-2155-3047
toshi@snow.co.jp
湯沢町60年
湯沢涵原スキー場の冬期戦略等について
緊急防災ラジオ貸与の状況について
地域防災計画の更新内容について
当初予箕編成方針とスケジュ-ル
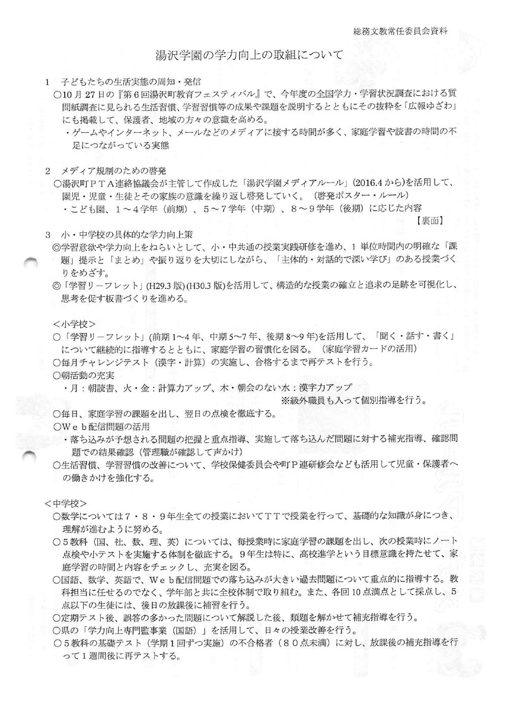
全国学カテストの結果への対応について
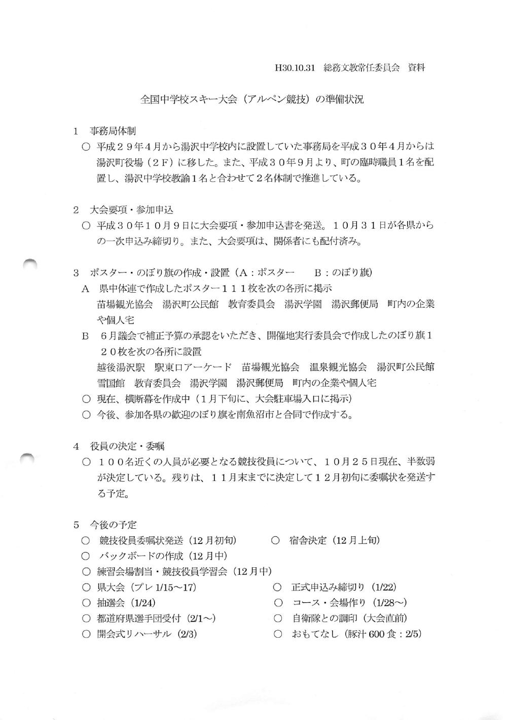
全中スキー大会の準備状況について
「童画美術館建設」の計画について
湯沢消防署の新訓練塔視察
湯沢涵原スキー場の冬期戦略等について
当初予箕編成方針とスケジュ-ル
全国学カテストの結果への対応について
全中スキー大会の準備状況について
湯沢町の保育と教育
公民館外部委託
中子町有地に係る
埋設廃棄物
空き家バンクスキーム案
湯沢町地域防災計画
概要版
湯沢涵原スキー場の
冬期戦略等
緊急防災ラジオ
貸与の状況
地域防災計画の
更新内容
当初予箕編成方針と
スケジュ-ル
全国学カテストの結果
への対応
全中スキー大会の
準備状況
「童画美術館建設」
の計画
湯沢消防署の
新訓練塔視察
第6回湯沢教育
フェスティバル
第8号湯沢学園だより
第6回 湯沢町教育
フェスティバル
第3回 湯沢認定子ども園
3歳以上児 うんどうかい
①P177スキー場使用料
の内訳通学バスの単価
②P181介助員・校務員
の賃金
③P117詔定こども園の
経費比較
P177 学校の経費比較
④P183心の教室の相談
状況
⑤F195団体への補助金に
ついて、各団体の報告書
「学費と教育条件の公私間
格差是正にむけて、私立高等
学校への私学助成の充実を求
める意見書」
「年齢計算二関スル法律」
の改正についての意見書
湯沢児童クラブの現状
童画美術館建設
公民館の外部委託
十日町市との境界問題
情報化関係業務総合
委託の導入検討
湯沢高原の決算
ワールドカップ
ふれあい懇談会 参加数
救助工作車II型の三辿
はしご(総務監理課)
移住相談会の年齢府
(企画政策課)
移住相談件数の推移
(企画政策課)
「年齢計算二関スル法律」の
改正についての意見書の提出
を求める請願
湯沢高原布場ゲレンデの営
業継続を求める請願
「学費と教育条件の公私間
格差是正にむけて、私立高等
学校への私学助成の充実を求
める意見書」の採択に
関する陳情
今後目指すぺき地方
財政の姿と 平成29年度の
地方財政への対応
二市一町議員協議会
要望事項
町内郵便局との包括的
連携協定の締結
移住定住PRの映画館
でのCM
公共交通・幅祉バス
公金紛失
第14回ふれあいコンサート
湯沢店原(株)の経営状況
と今後の計画
湯沢消防署の
訓純棟建設状況等
平成30年度総合戦略事業
(総務部分)の取組状況
全中スキー大会の準備状況
湯沢町生涯学習
実施計画 平成30年度
湯沢町空き家実態調査結果
平成30年度
緊急防災ラジオ配布計画
2018/05/15
防災ラジオ起動条件
湯沢認定こども園の保育
平成30年度
湯沢町の保育と教育
平成30年度