TopPage
取組課題
議会報告
ボランティア
監査
新型コロナ
条例
行政サービス
プロフィール
facebook
Donco新聞
役場組織
町議会HP
町HP
補助助成
議会だより
他たより
気になるNews
総務文教News
生活福祉News
産業建設News
左以外News
予算、決算、監査
令和2,元年度 2020,2019年度
議会インターネット中継
R2,H31年度
H30年度
H29年度
H28年度
H27年度
070-2155-3047
toshi@snow.co.jp
湯沢町60年
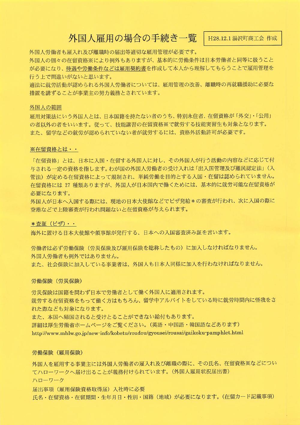
外国人雇用の場合の手続き一覧 湯沢町商工会
ゆざわUIターン 就職相談会 湯沢町商工会
飲食業のための消費税 軽減税率制度 説明会 小千谷法人会
ゆざわUIターン 就職相談会 湯沢町商工会
飲食業のための消費税 軽減税率制度 説明会 小千谷法人会
特別定額給付金
三俣仮橋
令和元年度
湯沢町観光推進組織
検討ワーキングまとめ
国道17号 三国防災
少雪と新型コロナウィルス
感染症対策検討の湯沢町
経済リカバリー委員会
湯沢町
南魚沼市
魚沼市
議会議員協議会
要望活動報告書
20191008-10
委員会視察報告
産業建設常任委員会
・福島県金山町
金山町 環境整備課
・山形券尾花沢市
尾花沢市観光物産協会
銀山温泉観光案内所
・山形県米沢市
米沢市 ブランド戦略課
湯沢町版DMO設立に
向けた方向性の検討、
報告事案
2019/07/07 午後07:07
水辺で乾杯
2019 in 越後湯沢
第2回越後湯沢駅東口
駅前広場運用検討会議
城平線端補修工事
大源太キャニオン活性化
検討ワーキング
湯沢町都市計画審議会
都市マスタープラン
及び立地適正化計画
の検討議事録
民泊部屋
越後湯沢駅東口駅前広場
運用変更計画素案
穴沢公園
魚野川右岸遊歩道
日本版DMOの形成、
確立計画
中小企業景況調査
報告書 H31/01-03
中小企業景況調査
報告書 H30/10-12
自然エネルギーの活用を
支援します
平成30年度
冬期交通確保路線
歩行者やさしい運転マナーを
越後湯沢東口 駅前広場
12/15~ 30分超過で有料
「湯沢町、南魚沼市、
魚沼市」議会議員協議会
要望活動報告書
国道17号湯沢、南魚沼地域
の道路整備促進に関する
要望書
北陸地方整備局
長岡国道事務所
越後湯沢駅のエレベター
越後湯沢駅東口広場
穴沢河川公園オープン化
地域お越し協力隊
NPO法人あたご
木製品加工所割り箸製造工程
フジロックの森の木を割り箸に
いただく工程を発注しています
。
中小企業景況調査報告書
新潟県商工会連合会
南魚沼地域・障がい者の
社会参加と自立を
推進する懇談会
訪日外国人の楽しませ方
消費税軽減税率説明会
創業セミナー
日本政策金融公庫
無料法律損団
出雲崎町
「エコバークいずもざき」
(最終処分場)視察
弥彦村
「おもてなし広場」
建設等について
第4回ジャパン・ツーリズム
・アワード大賞受賞記念
湯沢温泉通り歩行
景観整備事業推進委員会
大源太川第一号砂防
堰堤の補強工事
国道3 5 3号
県境開設促進協議会
京丹後市議会
視察研修受入
外国人雇用の場合の
手続き一覧 湯沢町商工会
ゆざわUIターン
就職相談会 湯沢町商工会
飲食業のための消費税
軽減税率制度 説明会
小千谷法人会
観光・商業にも
農地転用、政府
2018/04-06中小企業
景況調査報告書
JAしおざわ
営農情報誌 あぜみち
湯沢町商工会
2018年1月から6月景況調査
新ごみ処理施設の建設
一般国道1 7号湯沢南魚沼
道路整備促進期成同盟会
一般国道17号湯沢・南魚
沼地域国道事業に関する
説明会
越後湯沢西口駅前広場
改修工事
新ごみ処理施設
建設の進捗
湯沢西地区街なみ環境
整備事業の概要(案)
中央公園施設
使用・売上状況一覧
先進的!CT利活用を核とした
地域観光プラットホーム強化
及びインバウンド・イノペーション
プロジェクト(加速化交付金)
新ごみ処理施設
平成29年度観光客
入込状況
住宅宿泊事業法の現状
ミズベリングの現状
平成29年度除雪事業
平成30年度建設課事業
の進め方(予定)
水道の利用状況・下水道
の繋ぎ込み状況
水道・下水道の滞納状況
平成30年度上下水道課
事業の進め方(予定)
三国街道三俣宿
4つの出来事
新潟県指定文化財
三国街道脇本陣跡池田家
オープニングセレモニー
東土樽地区減圧設備
の設置
当初整備費
し尿等受入施設
ブナの森はみどりのダム
新緑の荒戸城跡写真集
湯沢町地下水採取の
規制に関する条例
上杉謙信越山の地
新ゴミ処理施設
整備説明資料
湯沢砂防事務所事業
計画概要 平成30年度
越後湯沢駅西口広場整備
町観総会 平成30年度
国道17号三俣防災
八ヶ岳観光圏視察
2018/08/07
当初整備費用調べ
外交人観光客等への
医療機関紹介
岩原消雪パイプ補修工事