TopPage
取組課題
議会報告
ボランティア
監査
新型コロナ
条例
行政サービス
プロフィール
facebook
Donco新聞
役場組織
町議会HP
町HP
補助助成
議会だより
他たより
気になるNews
総務文教News
生活福祉News
産業建設News
左以外News
予算、決算、監査
令和2,元年度 2020,2019年度
議会インターネット中継
R2,H31年度
H30年度
H29年度
H28年度
H27年度
070-2155-3047
toshi@snow.co.jp
湯沢町60年
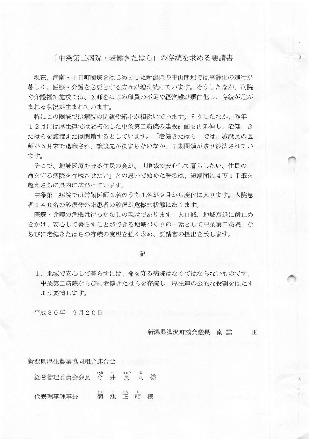
「中条第二病院・老健きたはら」の存続を求める意見書及び要請書」
地方行財政の課題
総務省
グループホーム調査結果
いのち支える湯沢町
自殺対策行動計画
年後見制度
いのち支える
湯沢町自殺対策行動計画
福祉バス
2018湯沢町ふれあい
福祉健康フェスティバル
うおぬま・米ねっと
のシステム更新
湯沢町自殺対策計画
の策定状況
褐沢地区への福祉パス運行
介獲予防・日常生活支援
総合事業への移行後の状況
と訪問サーピスBの開始
管内施設
(健康倶楽部ゆざわ、湯の里園
)
福祉バス(湯沢方園)の
運行開始について
第28回
湯沢町高齢者福祉大会
「中条第二病院・老健きたはら
の存続を求める意見書」
フードバンクにいがた
「中条第二病院・老健きたはら
」の存続を求める意見書及び要
請書の提出 の請願
湯沢町ボランティア活動団体
福祉パスの運行経路見直し
健康福祉部 渇沢町ファミリー
随康プランの中間評価
錫沢町の人口動態と外国人
の転入転出の状況
人口推移
湯沢町行政区別人口一覧表
健康増進事業
介渡予防 ・ 日常生活支援
総合事業
新潟県後期高齢者医療
広域連合 第3次広域計画
湯沢町老人福祉計画
第7期介護保険事業計画
【201.8(平成30)年度
-20:20(平成32)年度】
第二次湯沢町ファミリー
健康プラン
第二次湯沢町ファミリー
健康プラン 2017中間評価
湯沢町地域福祉活動計画
湯沢町行政区別人口
平成30年度
国保改革後のスキーム
第2次湯沢町
ファミリー健康プラン