20191210 生活福祉常任委員会10回

・湯沢町税条例の一部を改正
・湯沢町印鑑登録及び証明に関する条例の一部改正
・湯沢町病院事業の設置等に関する条例の一部改正
・令和元年度国民健康保険特別会計補正予算(第2号)
・令和元年度介護保険特別会計補正予算 (第2号)
・令和元年度病院事業会計補正予算(第2号)
・免税軽油制度の継続を求める請願






議事録有りは 
湯沢町議会について
湯沢町議会
 申し合わせ事項
 2019年11月05日
20200617 
議員全員協議会08回
・湯沢高原の入込等
(5月決算期)
・上中子町有地の売却
・二市一町議会議員
協議会要望事項
20200617
各委員会閉会中の継続調査
20200408 
議員全員協議会05回  
・越後湯沢駅
東ロエレベーター
・政務活動費の使途報告
・湯沢町経済リカパリー
委員会への意見等
・湯沢町繕会基本条例
等の検証委員会
・公職選挙法改正案の動向
20200312 
当初予算審査特別委員会
・令和2年度一般会計予算
・令和2年度国民健康保険
特別会計予算
・令和2年度後期高齢者医療
特別会計予算
・令和2年度介護保険特別会
計予算
・令和2年度下水道特別会計
予算
・令和2年度水道事業会計
予算
・令和2年度病院事業会計
予算
20200305 
議員全員協議会03回
・湯沢町新型コロナウィルス
感染症対策本部
・新型コロナウィルスに伴う
学校等の対応
・ふるさと納税の応援感謝
券の取り扱い
202000305 
産業建設常任委員会02回
・城平跨線橋補修工事の施
工に関する協定変更
・令和元年度下水道特別会
計補正予算(第3号)
・「最低賃金の改善と中小企
業支援の拡充を求める意見
書」の採択陳情
・閉会中の継統調査
0200305  
生活福祉常任委員会第02回
・湯沢町国民健康保険税条例
の一部改正
・湯沢町介護保険条例の一部
改正
・宇の変更
・令和元年度国民健康保険特
別会計補正予算(第3号)
・令和元年度後期高齢者医療
特別会計補正予算(第2号)
・令和元年度介護保険特別会
計補正予算 (第3号)
厚生労働省による「地域医療構
想」推進のための公立、公的病
院の「再編・統合」に抗議し、
地域医療の拡充を求める陳情
・閉会中の継続調査
2020305 
総務文教常任委員会02回
・湯沢町常勤特別職の職員
に対する給与条例の一部改正
・湯沢町議会議員の議員報酬
及び費用弁償に関する条例の
一部を改正定
・湯沢町特別職の職員で非常
勤のものの報酬及び費用弁償
に関する条例の一部改正
・湯沢町職員の服務の宣誓に
関する条例の一部改正
・普通財産無償貸付契約の
締結
・土地賃貸借契約の締結
・湯沢高原スキー場用駐車場
の設置を求める請願
・閉会中の継続調査
20200304 
一般会計補正予算
審査特別委員会
20200304 定例会
行政報告
20200304 定例会
一般質問
20200304 定例会
施政方針
20200220 
議員全員協議会02回
・新ごみ処理施設建設
20200214 
産業建設常任委員会01回
・新ごみ処理施設建設の状況
 ※20日全員協議会
・台風19号による災害の
復1日状況
・観光客入込と民泊の状況
・大源太湖・鱒どまり周辺の
遊歩道事業
・観光地域づくり法人
(DMO)
・台風19号による災害の
復旧状況
・除雪事業
20200206 
生活福祉常任委員会01回
・湯沢病院の病床転換と
迎営状況
・介護保険制度の概要
・湯沢地区の福祉バス
・国民健康保険制度の
概要と次年度課税
・その他
20200129 
総務文教常任委員会01回
・公民館の管理委託に向けて
の準備状況
・認定こども園と児童クラブの
申し込み状況と課題
・学校給食、詔定こども園給食
・ふるさと納税の現状と課題
・屋内児童遊園の利用状況
と課題
・アルペンスキーワールド
カップについて
20200122 
湯沢高原ロープウェイ
対策特別委員会01回

・今までの経緯と
今後の進め方等
・その他
20200122 
議員全員協議会01回
・次期総合戦略
・立地適正化計画
・少雪対策
・その他
20191217 
議員全員協議会09回
・神立高原の裁判
・次期総合戦略 
(総合計画)
・企業誘致
・立地適正化計両
20191217
意見書
20191217 
湯沢高原ロープウェイ
対策特別委員会
の開会中の継続調査 
20191217 
産業建設常任委員会
の開会中の継続調査
20191217 
生活福祉常任委員会
の開会中の継続調査
20191217 
総務文教常任委員会
の開会中の継続調査
20191210 
湯沢高原ロープウェイ
対策特別委員会01回

・委員長の互選
・副委員長の互選
・閉会中の継続審査
案件の決定
20191210 
産業建設常任委員会14回
・湯沢町都市公園条例
の一部改正
・令和元年度下水道特別
会計補正予算(第2号
20191210 
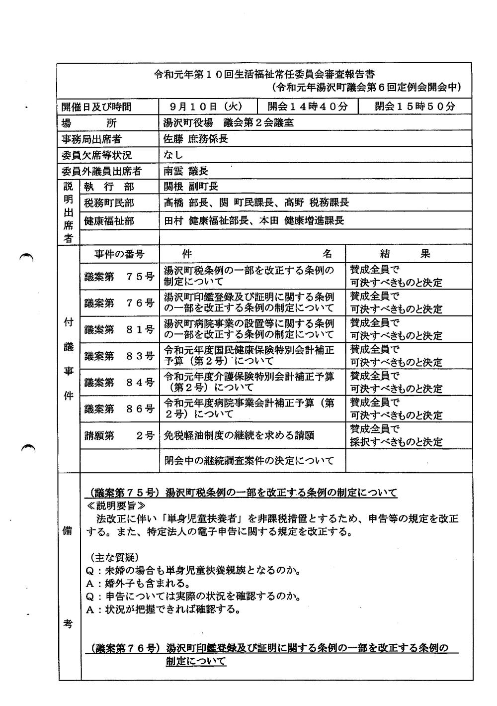
生活福祉常任委員会10回
・湯沢町税条例の一部を改正
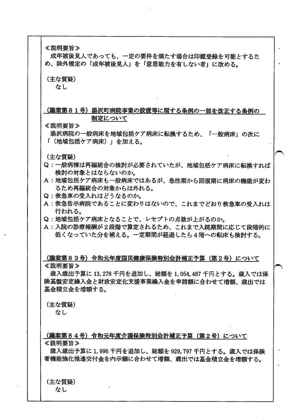
・湯沢町印鑑登録及び証明に
関する条例の一部改正
・湯沢町病院事業の設置等に
関する条例の一部改正
・令和元年度国民健康保険
特別会計補正予算(第2号)
・令和元年度介護保険特別
会計補正予算 (第2号)
・令和元年度病院事業会計
補正予算(第2号)
・免税軽油制度の継続を
求める請願

20191210 
総務文教常任委員会13回
・湯沢町職員の給与に関
する条例の一部改正
・湯沢町会計年度任用
職員の給与及び費用弁償
に関する条例制定
・地方公務員法及び地方
自治法の一部改正する
法律施行に伴う関係
条例整備に関する条例制定
・湯沢町奨学金貸与条例の
一部改正
・湯沢町特定教育・保育施設
及び特定地域型保育事業の
運営に関する
基準を定める条例の一部改正
・湯沢町家庭的保育事業等の
設備及び運営に関する基準
を定める条例の一部改正
・30人以下学級実現、義務
教育費国盧負担制度2分の1
復元に係る意見書の採択を
求める請願
・ 「年齢計算二関スル法律
の改正についての意見書の
提出を求める請願
20191210 
一般会計補正予算
審査特別委員会
20191210 
湯沢町議会12月定例会
20191206 
議員全員協議会07回
・令和元年第6回定例会
・閉会中の継統調査
・全員協議会
201912定例会
監査報告
20191125 
生活福祉常任委員会09回
・湯沢病院との意見交換リハ
ビリ機能の充実についての
取組み
・総合福祉センターにおける
レジオネラ菌検出に伴う対応
・介護予防事業の利用状況
・窓口業務における外国語
対応
・町税の徴収状況について
20191122 
産業建設常任委員会13回
・台風19号による
災害現場視察
・稲作状況、鳥獣被害
・観光客の入込状況
・DMO
・大源太湖・鱒どまり周辺
の遊歩道事業
・令和元年度の地域
整備部事業の経過
・湯沢駅西口、東口整備事業
・県道改良事業
・冬期除雪事業
20191105 
総務文教常任委員会12回 
・湯沢発電所視察
20191105 
議員全員協議会08回

・湯沢病院一般病棟の転換
・湯沢高原ロープウェイ
の契約更新
・基本条例等の検証
・その他
  台風19号の被害による
専決処分の慨要他
20191101 
総務文教常任委員会11回 
・全国学力テスト結果を
受けての対応
・子育て世帯の生活実態
調査からの課題検討状況
・幼保無慣化と給食費等
への対応状況
・防災訓練の評価と課題
・台風19号への対応
と被害
・今年の予算編成方針と
スケジュール
・屋内児童遊偏
20191025 
生活福祉常任委員会08回
・湯沢地区の福祉パス、路線
パス運賃助成事業
・視察(障害者支援施設
まきはたの里.
養護老人ホーム魚沼荘)
20191004 
産業建設常任委員会11回
・温泉通り(駅西口、交差点
改良.かんなっくり)等の視察
20190925 
議員全員協議会07回
・INRT、全国学力・学習
状況調査の結果
・湯沢町いじめ防止基本
方針について
・公民館外部委託について
・十日町市との境界問題
・湯沢高原の決算
・空き家バンク制度
・中子町有地
・湯沢病院一般病棟
・滝沢2号線交差点改良
20190925 
産業建設常任委員会
の開会中の継続調査
20190925 
生活福祉常任委員会
の開会中の継続調査
20190925 
総務文教常任委員会
の開会中の継続調査
20190912-14 
決算審査特別委員会
・平成30年度一般会計決算
・平成30年度国民健康
保険特別会計決算
・平成30年度後期高齢者
医療特別会計決算
・平成30年度介護保険
特別会計決算
・平成30年度下水道
特別会計決算
・平成30年度水道事業
会計利益の処分及び決算
・平成30年度病院事業決算
20190910 
産業建設常任委員会10回
・湯沢町道路占用料等徴収条例
の一部改正
・湯沢町下水道条例の一部改正
・湯沢町水布設工事監督者及び
水道技術管理者の賢格等に関
する条例の一部改正
・湯沢町給水条例の一部改正
・令和元年度下水道特別会計
補正予算(第1号)
・河川指定手続不備による
損害陳情
20190910 
生活福祉常任委員会07回
・湯沢町税条例の一部改正する
条例制定
・湯沢町税条例の一部改正する
条例の一部改正
・湯沢町印艦登録及び証明に関
する条例の一部改正
・湯沢町病院事業の設置等に関
する条例の一部改正
・令和元年国民健康保険特別
会計補正予算(第1号)
・令和元年度後期高齢者医療
特別会計補正予算(第1号)
・令和元年度介護保険特別
会計補正予算(第1号)

20190910 
総務文教常任委員会10回 
・湯沢町職員の給与に
関する条例の一部改正
・湯沢町消防団の定員、任免、
給与、服務に関する条例の
一部改正する条例の制定
・湯沢町子どものための教育・
保育給付に関する利用者負担
額を定める条例の一部改正
・「学費と育条件の公私格差
是正にむけて私立高等学校
への私学助成の充実を求める
意見書」の採択に関する陳情
20190910 
一般会計補正予算
審査特別委員会
20190910 
湯沢町議会09月定例会
20190822 
産業建設常任委員会9回
・観光客の入込状況
・DMO(各地の状況など)
・大源太湖・鱒どまり周辺
の遊歩道事業
・稲作等の生育状況、
鳥獣被害
・湯沢駅西・東口及び
「かんなうくり」改修整備
・都市計画事業及び
都市マスタープラン
20190820 
生活福祉常任委員会06回
・総合福祉センター|こおける
レジオネラ菌検出に伴う対応
・高齢者等路線
バス運賃助成事業
・介護保険の運営
(介護認定審査)
・国土詞査事業の進捗状況
・その他
20190807 
総務文教常任委員会09回
・令和元年度『湯択町
の保育と教育
・部活動・クラブ活動への
考え方と現状
・公民館指定管理者制度
への検討状況
・湯沢町総合計画、地方創生
総合戦略の策定
・情報関連業務委託導入
・その鮑
20190724 
議員全員協議会06回  
・十日町市との境界問題
・中子町有地
・小公園「かんなっくり」の
改修整備
・その他
20190718 
産業建設常任委員会08回
・越後湯沢駅西、東口整備事業
・県道改良状況(湯沢温泉線、
越後湯沢停車場・岩原線)
・都市計画事業及び
都市マスタープラン
・平成30年度町内要望に
対する対策結果
・可川利用と鱒どまり
周辺の遊歩道事業
・町観光協会との意見交換会
20190716 
総務文教常任委員会08回 
・湯沢高原(株)との意見交換
20190621 
産業建設常任委員会07回
・湯沢茶房事務所との
意見交換会
20190619 
議員全員協議会05回
・総合福祉センターにおける
レジオネラ菌検出に伴う対応
・幼児教育・保育無償化
・認定こども園の調理
業務委託
・湯沢高原の入込等
(5月決算期)
・中子町有地
・新ごみ処理施設の建設
・その他
20190614-17
06月定例会 一般質問
20190611
06月定例会 行政報告
20190611 
湯沢町議会06月定例会
20190528 
総務文教常任委員会06回
・土地賃借契約締結
・子育て世帯の生活実態調査
の結果及び対応
・令和元年度の生涯学習
実施計画   
・教育に関する事務の管理
及び執行状況の
点検評価報告書
・企業誘致・起業支援・起業
インキュベーションセンター
の現状と課題
・地方創生事業「広報戦略」
の成果と今後の課題
20190523 
生活福祉常任委員会04回
・麻齢者等の移動手段の確保
・予防接種事業
・視察
(特別養護老人ホーム八色園)
20190523 
産業建設常任委員会5回
・新ごみ処理施設の建設
・湯沢町の商工、 殷業の状況
・平成30年度観光客
の入込状況
・平成30年度の除雷事業
(近年の比較)
20190514 
 議員全員協議会04回
・湯沢町人ロビジョンの
調査分祈
・中子町有地の廃棄物撤去
・町営滝沢駐車場の進入路
・湯沢町謡会の運営に
関する基準
20190514 
産業建設常任委員会04回
・委員長互選 他
20190514 
生活福祉常任委員会03回
・委員長互選 他
20190514 
総務文教常任委員会05回
・委員長互選 他
20190514 
湯沢町議会05月臨時会
20190508  
議員全員協議会03回
・初議会
・各委員決定
20190405  
議員全員協議会02回
・政務活動費 の使途報告
・申し合わせ事項
2019/03/19 
議員全員協議会01回
・公金不明金の処理
・中子町有地に係る
埋設廃棄物と既存建物撤去
20190315 
総務文教常任委員会04回
・土地賃借契約締結
2018/03/13 
当初予算審査特別委員会
・平成31年度一般会計予算
・平成31年度国民健康保険
特別会計予算
・平成31年度後期高齢者医療
特別会計予算
・平成31年度介護保険
特別会計予算
・平成31年度下水道
特別会計予算
・平成31年度水道
事業会計予算
・平成31年度病院
事業会計予算
20190306  
総務文教常任委員会03回
・十日町市との境界に関する
争論の調停の申諮
・魚沼市と湯沢町の図書館
等の相互利用に 関する協難
・湯沢町常勤特別職の職員
に対する給与条例の一部改正
・渇沢町議会議員の譲員報酬
及び費用弁償に関する
条例の一部改正
・湯沢町災害弔慰金の
支給等に関する
条例の一部改正
・湯沢町消防団の定員、
任免、 給与、服装に閑する
条例の一部改正
・渇沢町総合計画審講会
条例の一部改正
・湯沢町公民館条例
の全部を改正
・湯沢町公民館使用条例
を廃止
・湯沢町青少年問題協議会
設牲条例のを一部改正
・湯沢町放課後児童
クラプ設置条例の一部改正
20190306 
生活福祉常任委員会02回
・湯沢町税条例の一部を改正
する条例の一部改正
・湯沢町国民健康保険税条例
の一部改正
・湯沢町介護保険条例の
一部改正
・湯沢町手話言語条例の制定
・平成30年度国民健康保険
特別会計補正予算
・平成30年介護保険特別
会計補正予箕
・平成30年度病院事業会計
補正予算
・基礎年金額等の改善と年金
の毎月支給を求める意見書
20190306 
産業建設常任委員会03回
・平成30年度下水道
特別会計補正予算
・「最低賃金の改善と中小企業
支援の拡充を求める意見書」の
採択を求める陳情
・長時間労働もハラスメントも
ない人間らしい働き方の実現
を求める陳情
20190305 
一般会計補正予算
審査特別委員会

(総務部長説明要旨)
・歳入歳出予算の総額から
41,172千円を減額
総額を7,401,560千円。
・繰越明許費補正
越後湯択駅東ロエレベーター
設冒調査設計他3事業を追加
計173,314千円次年度繰越。
・債務負担行為補正
財務会計システム等運用事業
の限度額を8,890千円に変更。
・地方債補正
都市計画事業15,300千円,
地域住宅支援事業29,400千円。
都市公園安全、安心対策緊急
総合支援事業を9,400千円,
緊急防災・減災
事業を53,100千円に変更
2019305 
湯沢町議会03月定例会
・議会便り
2019/02/25  
産業建設常任委員会02回
・妙高市、野沢村 視察
20190220  
生活福祉常任委員会01回
・国民健康保険税の
次年度課税
・障がい者グループ
ホームニーズ調査
・高齢者等の路線バス低料金化
・湯沢町自殺対策計画の策定
・湯沢病院との意見交換
20190208  
産業建設常任委員会01回
・新ごみ処理施設建設と現処
理施設の現状
・平成30年産米の作柄状況
・観光客の入り込みと
観光事業の動向
・インバウンドの受け入れ
整備状況と観光公害対策
・住宅宿泊事業法施行後
の状況と違法民泊
・駅西口広揚.東口広場、
温泉通りの活性化
・除雪事業
・下水道の接続状況と
今後の施設改修
・水道事業の現状と今後
20190207 
総務文教常任委員会02回
・柏崎刈羽原子力発電所の
事故時の対応(避難等)
・湯沢発電所視察
20190131 
総務文教常任委員会01回
・湯沢学園施設の現状と課題
・湯沢学園の認定こども園・
小学校・中学校辿携の現状・
成果・課題
・子育て世帯の生活実態調査
の結果及び対応
・公民館の事業見直しと指定
管理者制度の検討状況
・総合戦略事業(全般、企業
誘致、広報戦略)の硯状と31
年度への課題
・ふるさと納税
・空き家調査結果を恬かす
今後の展開
20181214 
議員全員協議会10回
・童画美術館建設
・公民館外部委託
・全国中学校スキー大会
の準備状況
・スキー振興指導員
・布場スキー場
・立地適正化計画
・東口広場検討会議
の委員の選出
20181206 
産業建設常任委員会12回
20181206 
生活福祉常任委員会08回
20181206 
総務文教常任委員会08回
20181206 
一般会計補正予算
審査特別委員会

20181206
12月定例会 行政報告
20181206 
湯沢町議会12月定例会
・議会便り
20181126 
産業建設常任委員会11回
20181114 
議員全員協議会09回
20180920 
議員全員協議会08回
20181106 
産業建設常任委員会10回
20181031 
生活福祉常任委員会07回
20181031 
総務文教常任委員会07回
20180920 
議員全員協議会08回
20180912~14 
決算審査特別委員会
20180904 
産業建設常任委員会09回
20180904 
生活福祉常任委員会06回
20180904 
総務文教常任委員会06回
20180904 
一般会計補正予算
審査特別委員会
20180904 
湯沢町議会09月定例会
・議会便り
20180821 
 議員全員協議会07回
20180807 
産業建設常任委員会08回
20180730 
総務文教常任委員会05回
20180730 
生活福祉常任委員会05回
20180720 
湯沢町議会07月臨時会
20180713 
産業建設常任委員会07回
20180619 
議員全員協議会06回
20180612 
一般会計補正予算
審査特別委員会
20180612 
産業建設常任委員会06回
20180612 
総務文教常任委員会04回
20180612 
生活福祉常任委員会04回
201806 
湯沢町議会06月定例会
・議会便り
20180517 
産業建設常任委員会05回
20180515 
生活福祉常任委員会03回
20180515 
総務文教常任委員会03回
20180511 
湯沢町議会05月臨時会
20180426 
産業建設常任委員会04回
20180419 
議員全員協議会05回
20180406 
議員全員協議会04回