TopPage
取組課題
議会報告
ボランティア団体
条例
行政サービス
プロフィール
facebook
Donco新聞
役場組織
町議会HP
町HP
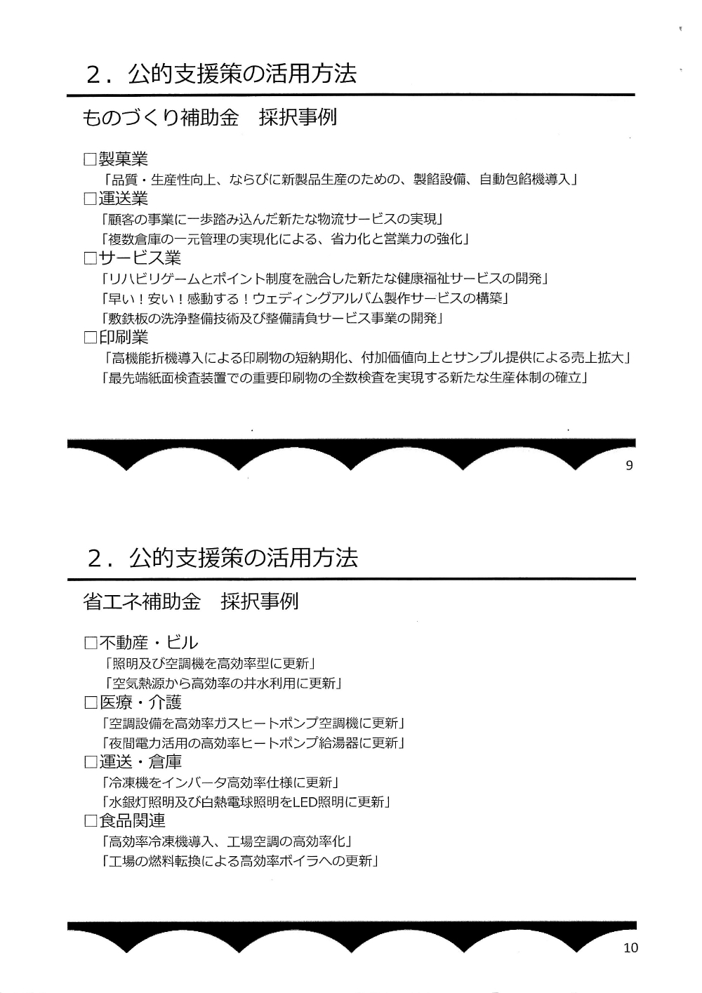
補助助成
議会だより
他たより
気になるNews
総務文教News
生活福祉News
産業建設News
左以外News
予算、決算、監査
平成28年度 2016年度
湯沢町議会インターネット中継
R2,H31年度
H30年度
H29年度
H28年度
H27年
度
070-2155-3047
toshi@snow.co.jp
第四銀行 地方創生の実現に向けて
JAしおざわ 営農情報紙
あぜみち 稲作技術情報
湯沢中学校 入学式
湯沢小学校 入学式
財政援助団体等に対する
監査結果報告
湯沢町議会 3月定例会
代表質問
62回新潟県町村議会
の実態調査
2016/07/01現在
平成27年度
湯沢こころのふるさと
基金実績報告書
湯沢町議会03月定例会
施政方針
湯沢町議会03月定例会
行政報告
湯沢町議会03月定例会
一般質問
湯沢町立湯沢中学校
第57回卒業証書授与式
湯沢町議会 3月定例会
一般質問
質問順 3 並木利彦
湯沢町ブランドスローガン
湯沢冬花火 2017
議会運営委員会
2017/01/23
・湯沢高原ロープウエイ施設等
賃借契約の締結
・その他
南魚食協通信
みなみうおぬま
すまいるネットワーク
湯沢町議会 12月定例会
一般質問順 4
並 木 利 彦
1.加速化交付金について
2016/11/04
新潟県町村自治に
関する研修会
講師 田村 秀 氏
2016/10/27
群馬県 照葉峡 紅葉
2016/10/23
湯沢ITコンテナ
フィールド起工式
2016/10/2
大源太川第1号
砂防堰堤補強工事起工式
2016/10/22
アパリゾート上越妙高
イルミネーション2016
地方創生加速化交付金
第四銀行
地方創生の実現に向けて
Snow Business
湯沢町南魚沼市魚沼市
議会議員協議会
平成28年度定期総会
28年度 9月定例会
湯沢町議会 9月6日から開会
28年度 6月定例会
湯沢町議会 一般質問
2016/04/24
広報ゆざわ 抜粋
熊本地震義援金
2016/04/24
広報ゆざわ 抜粋
5月の暦
広報ゆざわ
町長コラム
定住自立圏形成協定
職員異動
28年度施政方針
湯沢学園 湯沢中学校
入学式
湯沢学園 湯沢小学校
入学式
湯沢中央公園カルチャー前
桜開花早そうです。
湯沢認定こども園
テープカット式