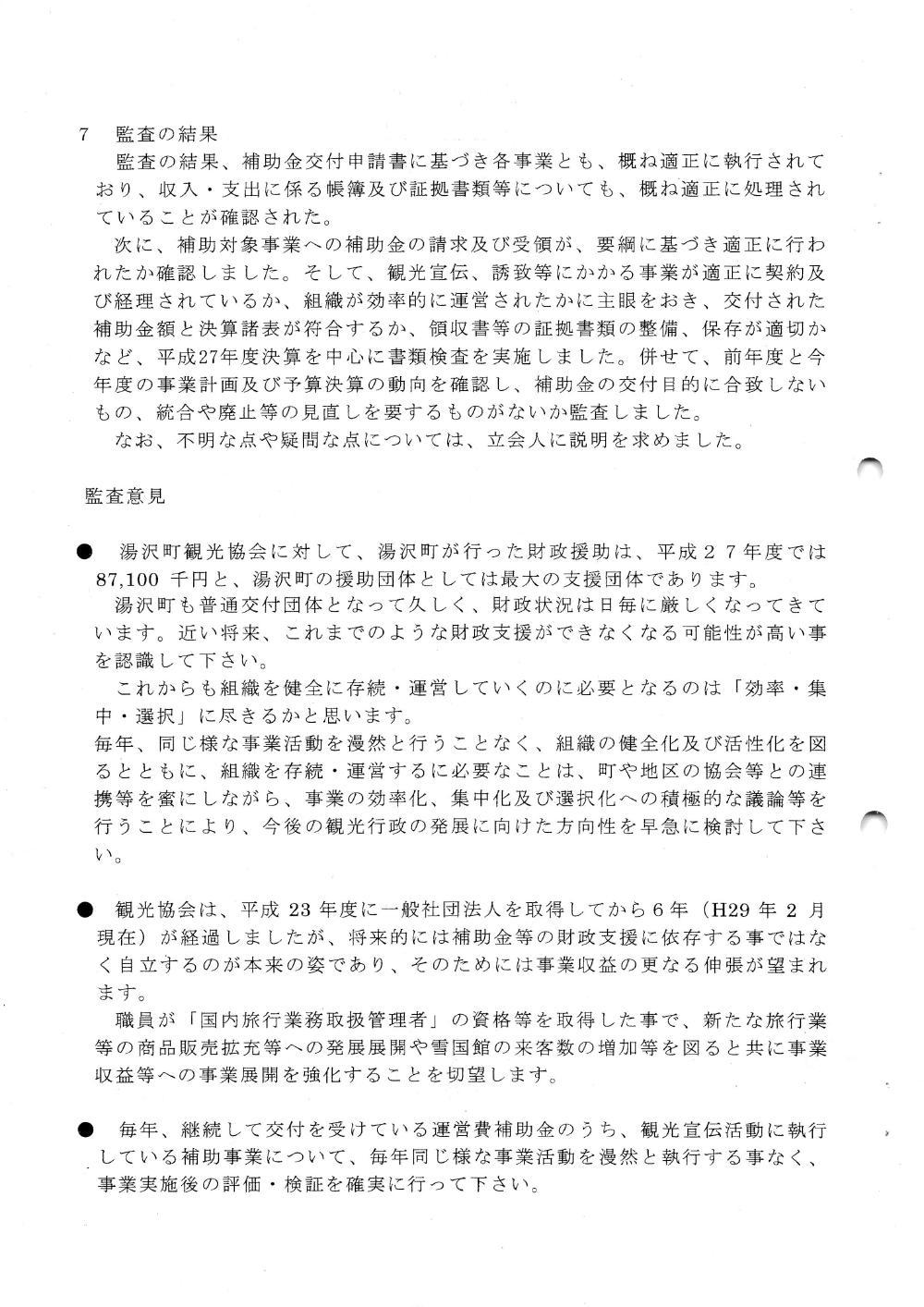
湯沢町議会 3月定例会 財政援助団体等に対する監査結果報告

一般質問で、「なぜここまで湯沢町観光協会の事に固執しているのか」と手紙がきました。
だれも好き好んで行政にたてついているのではありません。
行政も私も、湯沢町を思う気持ちは同じです。湯沢町に発展してもらわないと困るのです。
行政がきちんと湯沢町観光協会のビジョンを持って頂かないと毎年同じことの繰り返しです。
行政側が実行したい事業を実施したら、こうなるというビジョンを持って実施して頂きたい。
湯沢町観光協会の職員は、一生懸命、考えて行動しています。
湯沢町観光協会職員にも、道具や手段を与えて頂きたい。
来年度予算説明も、湯沢町観光協会に対して具体的には指示をせずありきたりな説明でありました。
行政側も真剣に考えて頂きたい。
財政援助団体等に対する監査結果報告 電子音声
|
|