TopPage
取組課題
議会報告
ボランティア団体
条例
行政サービス
プロフィール
facebook
Donco新聞
役場組織
町議会HP
町HP
補助助成
議会だより
他たより
気になるNews
総務文教News
生活福祉News
産業建設News
左以外News
予算、決算、監査
平成28年度 2016年度
湯沢町議会インターネット中継
R2,H31年度
H30年度
H29年度
H28年度
H27年
度
070-2155-3047
toshi@snow.co.jp
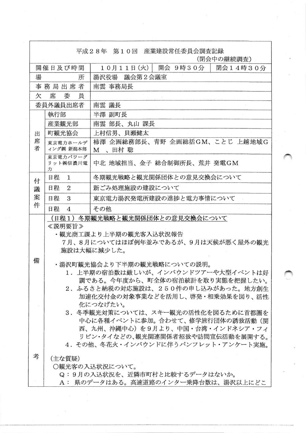
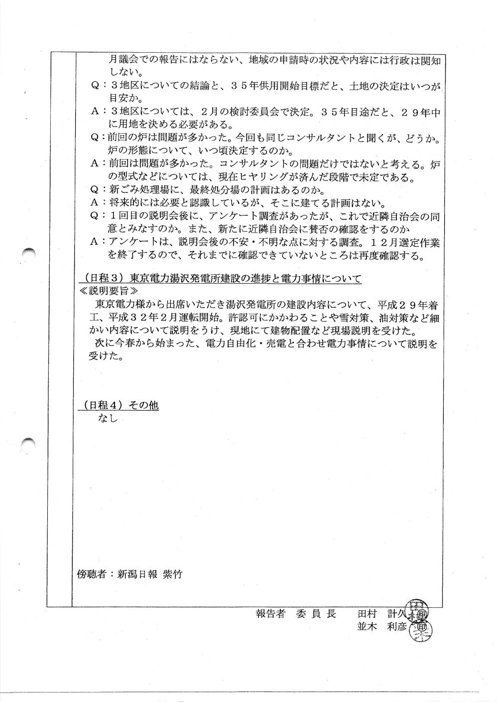
産業建設常任委員会 H28年 第10回 2016/10/11
後で詳細は追加していきます。
議事録有りは
湯沢町議会について
湯沢町議会
申し合わせ事項
平成28年12月14日
2017/03/22
議員全員協議会05回
20170314
当初補正予算
審査特別委員会
2017/03/09
産業建設常任委員会02回
2017/03/07
生活福祉常任委員会02回
2017/03/07
総務文教常任委員会03回
20170306
一般会計補正予算
審査特別委員会
201700306
湯沢町議会03月定例会
2017/02/27
議員全員協議会04回
20170227
湯沢町議会02月臨時会
2017/02/15
議員全員協議会03回
2017/01/25
議員全員協議会02回
20170125
湯沢町議会01月臨時会
2017/02/14
生活福祉常任委員会01回
2017/02/13
総務文教常任委員会02回
2017/02/08
産業建設常任委員会01回
2017/01/18
総務文教常任委員会01回
2017/01/10
議員全員協議会01回
2016/12/14
議員全員協議会12回
2016/12/07
産業建設常任委員会12回
2016/12/07
生活福祉常任委員会08回
2016/12/06
総務文教常任委員会11回
20161206
一般会計補正予算
審査特別委員会
20161206
湯沢町議会12月定例会
2016/12/01
産業建設常任委員会11回
2016/11/17
総務文教常任委員会10回
2016/10/31
議員全員協議会11回
2016/10/26
総務文教常任委員会09回
2016/10/19
生活福祉常任委員会07回
2016/10/11
産業建設常任委員会10回
2016/09/21
議員全員協議会10回
20160912
決算審査特別委員会
20160907
生活福祉常任委員会06回
20160906
総務文教常任委員会08回
20160906
産業建設常任委員会09回
20160906
一般会計補正予算
審査特別委員会
20160906
湯沢町議会09月定例会
20160901
湯沢町議会09月臨時会
20160825
議員全員協議会09回
20160825
産業建設常任委員会08回
20160822
総務文教常任委員会07回
20160818
生活福祉常任委員会05回
20160725
議員全員協議会08回
20160713
産業建設常任委員会07回
20160711
総務文教常任委員会06回
20160706
議員全員協議会07回
20160624
産業建設常任委員会06回
20160621
地方創生特別委員会01回
20160615
議員全員協議会06回
20160607
産業建設常任委員会05回
20160607
生活福祉常任委員会04回
20160607
総務文教常任委員会05回
20160607
湯沢町議会06月定例会
20160523
総務文教常任委員会04回
20160510
産業建設常任委員会04回
20160509
生活福祉常任委員会03回
20160425
産業建設常任委員会03回
20160422
議員全員協議会05回
20160407
議員全員協議会4回
20160323
議員全員協議会3回
20160315
当初補正予算
審査特別委員会
20160310
産業建設常任委員会02回
20160308
生活福祉常任委員会02回
20160308
総務文教常任委員会03回
20160307
一般会計補正予算
審査特別委員会
20160307
湯沢町議会03月定例会
20160301
総務文教常任委員会02回