総務文教常任委員会 H28 第4回


後で詳細は追加していきます。








湯沢高原の現状
ワールドカップ湯沢苗場大会の精算
マイナンバーカード発行状況
コミュティースクールへの取組み現状と課題
教育に関する事務の管理及び執行状況の点検に関する評価報告書
南魚沼市総合支援学校の現状
H28年度生涯学習計画と文化振興
認定こども園開園の現状
放課後児童クラブの現状




湯沢高原の現状






ワールドカップ湯沢苗場大会の精算

   クリックしたら拡大


マイナンバーカード発行状況

   準備中
コミュティースクールへの取組み現状と課題















教育に関する事務の管理及び執行状況の点検に関する評価報告書











南魚沼市総合支援学校の現状





H28年度生涯学習計画と文化振興

    準備中
認定こども園開園の現状

    準備中
放課後児童クラブの現状

    準備中
議事録有りは 
湯沢町議会について
湯沢町議会
 申し合わせ事項
 平成28年12月14日
2017/03/22 
 議員全員協議会05回
20170314 
 当初補正予算
   審査特別委員会
2017/03/09 
 産業建設常任委員会02回
2017/03/07 
 生活福祉常任委員会02回
2017/03/07 
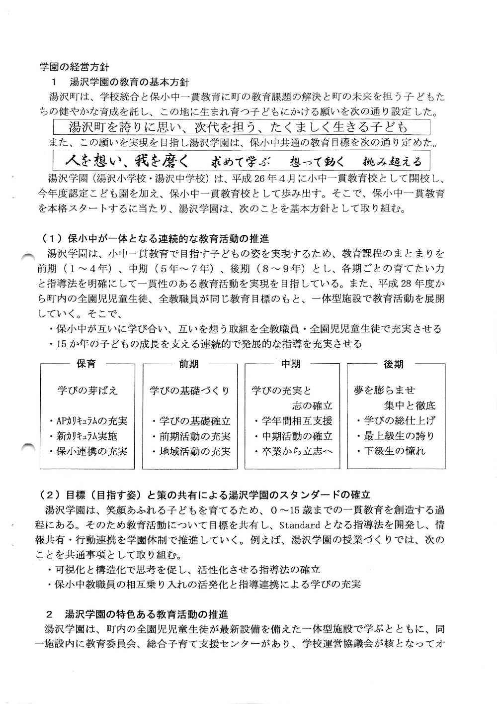
 総務文教常任委員会03回
20170306 
 一般会計補正予算
   審査特別委員会
201700306 
湯沢町議会03月定例会
2017/02/27 
 議員全員協議会04回
20170227 
湯沢町議会02月臨時会
2017/02/15 
 議員全員協議会03回
2017/01/25 
 議員全員協議会02回
20170125 
湯沢町議会01月臨時会
2017/02/14 
 生活福祉常任委員会01回 
2017/02/13 
 総務文教常任委員会02回
2017/02/08 
 産業建設常任委員会01回
2017/01/18 
 総務文教常任委員会01回
2017/01/10 
 議員全員協議会01回
2016/12/14 
 議員全員協議会12回
2016/12/07 
 産業建設常任委員会12回
2016/12/07 
 生活福祉常任委員会08回
2016/12/06 
 総務文教常任委員会11回
20161206 
 一般会計補正予算
   審査特別委員会
20161206  
湯沢町議会12月定例会
2016/12/01 
 産業建設常任委員会11回  
2016/11/17 
 総務文教常任委員会10回
2016/10/31 
 議員全員協議会11回 
2016/10/26 
 総務文教常任委員会09回
2016/10/19 
 生活福祉常任委員会07回
2016/10/11 
 産業建設常任委員会10回  
2016/09/21 
 議員全員協議会10回 
20160912 
 決算審査特別委員会
20160907 
 生活福祉常任委員会06回
20160906 
 総務文教常任委員会08回
20160906 
 産業建設常任委員会09回
20160906 
 一般会計補正予算
   審査特別委員会
20160906
湯沢町議会09月定例会
20160901 
湯沢町議会09月臨時会
20160825 
 議員全員協議会09回
20160825 
 産業建設常任委員会08回
20160822 
 総務文教常任委員会07回
20160818 
 生活福祉常任委員会05回
20160725 
 議員全員協議会08回
20160713 
 産業建設常任委員会07回
20160711 
 総務文教常任委員会06回
20160706 
 議員全員協議会07回
20160624 
 産業建設常任委員会06回
20160621 
 地方創生特別委員会01回
20160615 
 議員全員協議会06回
20160607 
 産業建設常任委員会05回
20160607 
 生活福祉常任委員会04回
20160607 
 総務文教常任委員会05回
20160607 
湯沢町議会06月定例会
20160523 
 総務文教常任委員会04回
20160510 
 産業建設常任委員会04回
20160509 
 生活福祉常任委員会03回
20160425 
 産業建設常任委員会03回
20160422 
 議員全員協議会05回
20160407 
 議員全員協議会4回
20160323 
 議員全員協議会3回
20160315 
 当初補正予算
   審査特別委員会
20160310 
 産業建設常任委員会02回
20160308 
 生活福祉常任委員会02回
20160308 
 総務文教常任委員会03回
20160307 
 一般会計補正予算
   審査特別委員会
20160307 
湯沢町議会03月定例会
20160301 
 総務文教常任委員会02回