TopPage
取組課題
議会報告
ボランティア団体
条例
行政サービス
プロフィール
facebook
Donco新聞
役場組織
町議会HP
町HP
補助助成
議会だより
他たより
気になるNews
総務文教News
生活福祉News
産業建設News
左以外News
予算、決算、監査
平成29年度 2017年度
湯沢町議会インターネット中継
R2,H31年度
H30年度
H29年度
H28年度
H27年度
070-2155-3047
toshi@snow.co.jp
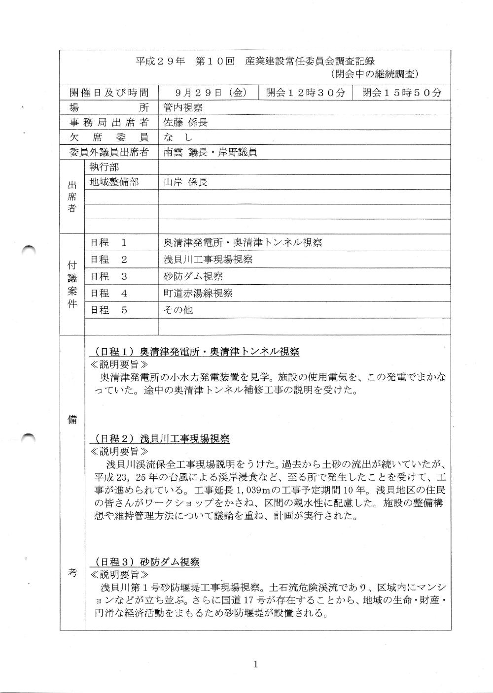
産業建設常任委員会 H29年 第10回 2017/09/29
議事録有りは
湯沢町議会について
湯沢町議会
申し合わせ事項
平成28年12月14日
2018/04/06
議員全員協議会04回
2018/03/22
議員全員協議会03回
2018/03/09
産業建設常任委員会03回
2018/03/07
生活福祉常任委員会02回
2018/03/07
総務文教常任委員会02回
2018/03/06
一般会計補正予算
審査特別委員会
2018/02/20
産業建設常任委員会02回
2018/02/15
産業建設常任委員会01回
2018/02/06
総務文教常任委員会01回
2018/02/02
議員全員協議会02回
2018/01/30
議員全員協議会01回
2018/01/25
生活福祉常任委員会01回
2017/11/27
総務文教常任委員会11回
2017/11/16
産業建設常任委員会11回
2017/11/14
総務文教常任委員会10回
2017/10/25
生活福祉常任委員会08回
2017/10/16
総務文教常任委員会09回
2017/09/29
産業建設常任委員会10回
2017/09/21
議員全員協議会10回
2017/09/14
議員全員協議会09回
2017/09/05
産業建設常任委員会09回
2017/09/05
生活福祉常任委員会07回
2017/09/05
総務文教常任委員会08回
2017/09/05
一般会計補正予算
審査特別委員会
20170905
湯沢町議会09月定例会
2017/08/28
生活福祉常任委員会06回
2017/08/28
産業建設常任委員会08回
2017/08/21
総務文教常任委員会07回
2017/07/31
議員全員協議会08回
2017/07/18
生活福祉常任委員会05回
2017/06/20
議員全員協議会07回
2017/06/13
産業建設常任委員会07回
2017/06/13
生活福祉常任委員会04回
2017/06/13
総務文教常任委員会06回
2017/06/13
一般会計補正予算
審査特別委員会
20170613
湯沢町議会06月定例会
2017/05/19
埼玉県松伏町
産業建設常任委員会06回
2017/05/19
群馬県館林市
産業建設常任委員会06回
2017/05/12
産業建設常任委員会05回
2017/05/12
総務文教常任委員会05回
2017/05/10
総務文教常任委員会04回
2017/05/10
生活福祉常任委員会03回
2017/04/27
産業建設常任委員会04回
2017/04/18
産業建設常任委員会03回