TopPage
取組課題
議会報告
ボランティア団体
条例
行政サービス
プロフィール
facebook
Donco新聞
役場組織
町議会HP
町HP
補助助成
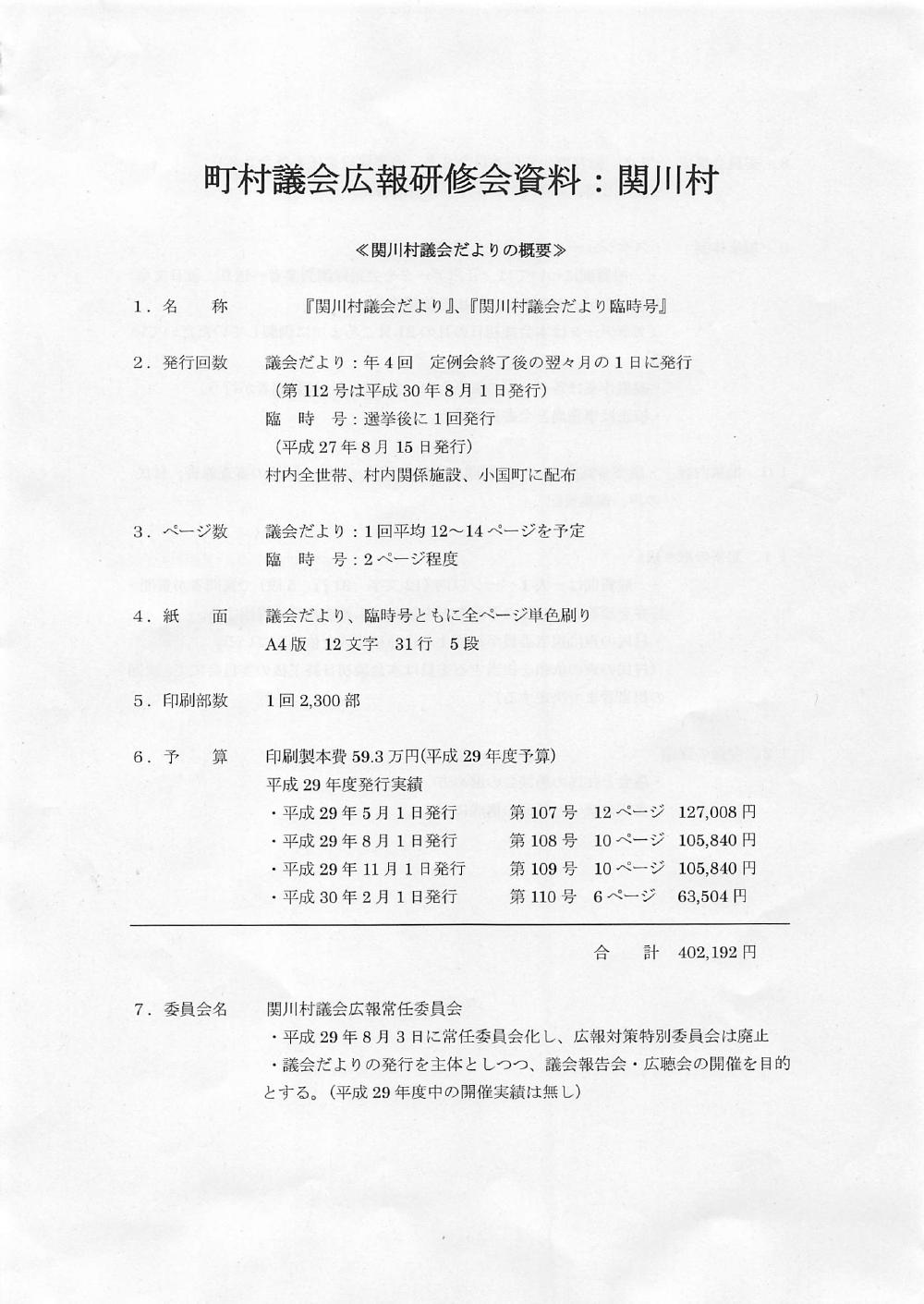
議会だより
他たより
気になるNews
総務文教News
生活福祉News
産業建設News
左以外News
予算、決算、監査
平成30
年度 2018年度
湯沢町議会インターネット中継
R2,H31年度
H30年度
H29年度
H28年度
H27年度
070-2155-3047
toshi@snow.co.jp
湯沢町60年
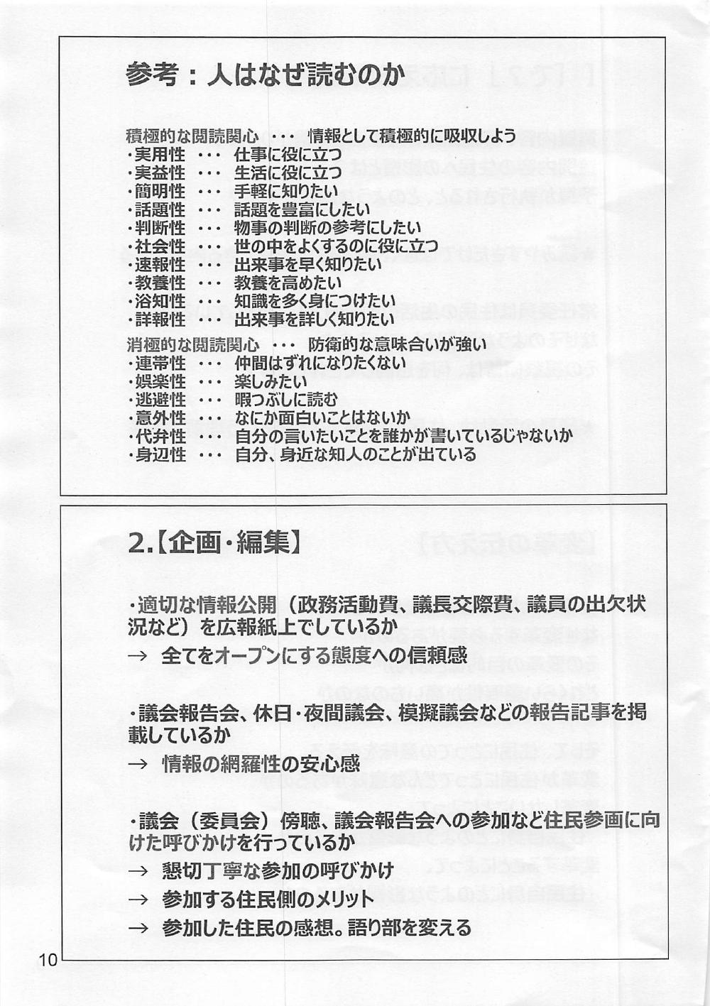
町村議会広報研修会
阿賀町議会
湯沢町議会
関川村議会
刈羽村
津南町
田上町
弥彦村
阿賀町議会
PDF
湯沢町議会
PDF
関川村議会
PDF
講演 豊田 健一 様
新潟県議会だより 臨時号
湯沢町議会 臨時号
湯沢町議会 2019
03月定例会 1331号
湯沢町議会 2018
12月定例会 1321号
湯沢町議会 2018
09月定例会 131号
町村議会広報研修会
湯沢町議会 2018
06月定例会 130号
町村議長会通信
2018年03月
湯沢町議会 2018
03月定例会 129号
湯沢町議会 2017
12月定例会 128号
湯沢町議会 2017
9月定例会 127号
湯沢町議会 2017
6月定例会 126号
湯沢町議会 2017
3月定例会 125号