産業建設常任委員会 R1年 第5回  2019/05/23

・新ごみ処理施設の建設について
・湯沢町の商工、 殷業の状況について
・平成30年度観光客の入込状況について
・平成30年度の除雷事業について(近年の比較)









新ごみ処理施設の建設について







新ゴミ処理施設 概要 PDF


・湯沢町の商工、 殷業の状況について










・平成30年度観光客の入込状況について





































・平成30年度の除雷事業について(近年の比較)




議事録有りは 
湯沢町議会について
湯沢町議会
 申し合わせ事項
 平成28年12月14日
20190619 
 議員全員協議会05回
・総合福祉センターにおける
レジオネラ菌検出に伴う対応
・幼児教育・保育無償化
・認定こども園の調理
業務委託
・湯沢高原の入込等
(5月決算期)
・中子町有地
・新ごみ処理施設の建設
・その他
20190614-17
6月定例会 一般質問
20190611
6月定例会 行政報告
20190611 
湯沢町議会06月定例会
・議会便り
20190528 
 総務文教常任委員会06回
・土地賃借契約締結
・子育て世帯の生活実態調査
の結果及び対応
・令和元年度の生涯学習
実施計画   
・教育に関する事務の管理
及び執行状況の
点検評価報告書
・企業誘致・起業支援・起業
インキュベーションセンター
の現状と課題
・地方創生事業「広報戦略」
の成果と今後の課題
20190523 
 生活福祉常任委員会04回
・麻齢者等の移動手段の確保
・予防接種事業
・視察
(特別養護老人ホーム八色園)
2019/05/23 
 産業建設常任委員会5回
・新ごみ処理施設の建設
・湯沢町の商工、 殷業の状況
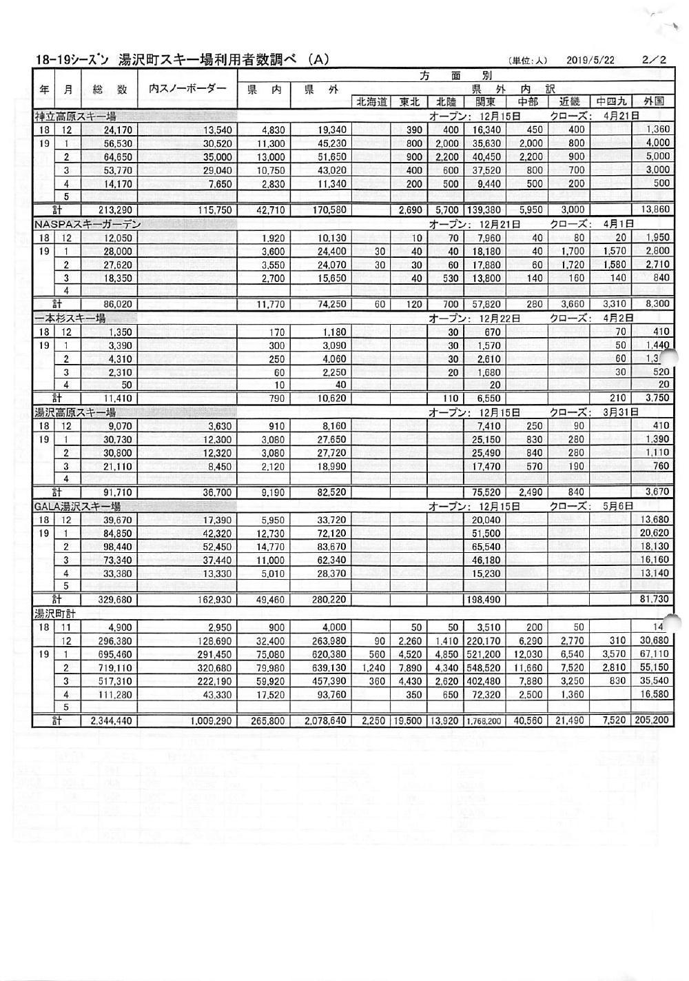
・平成30年度観光客
の入込状況
・平成30年度の除雷事業
(近年の比較)
20190514 
 議員全員協議会04回
・湯沢町人ロビジョンの
調査分祈
・中子町有地の廃棄物撤去
・町営滝沢駐車場の進入路
・湯沢町謡会の運営に
関する基準
20190514 
 産業建設常任委員会04回
・委員長互選 他
20190514 
 生活福祉常任委員会03回
・委員長互選 他
20190514 
 総務文教常任委員会05回
・委員長互選 他
20190514 
湯沢町議会05月臨時会
20190508  
 議員全員協議会03回
・初議会
・各委員決定
20190405  
 議員全員協議会02回
・政務活動費 の使途報告
・申し合わせ事項
2019/03/19 
 議員全員協議会01回
・公金不明金の処理
・中子町有地に係る
埋設廃棄物と既存建物撤去
2019/03/15 
 総務文教常任委員会04回
・土地賃借契約締結
2018/03/13 
 当初予算審査特別委員会
・平成31年度一般会計予算
・平成31年度国民健康保険
特別会計予算
・平成31年度後期高齢者医療
特別会計予算
・平成31年度介護保険
特別会計予算
・平成31年度下水道
特別会計予算
・平成31年度水道
事業会計予算
・平成31年度病院
事業会計予算
2019/03/06  
 総務文教常任委員会03回
・十日町市との境界に関する
争論の調停の申諮
・魚沼市と湯沢町の図書館
等の相互利用に 関する協難
・湯沢町常勤特別職の職員
に対する給与条例の一部改正
・渇沢町議会議員の譲員報酬
及び費用弁償に関する
条例の一部改正
・湯沢町災害弔慰金の
支給等に関する
条例の一部改正
・湯沢町消防団の定員、
任免、 給与、服装に閑する
条例の一部改正
・渇沢町総合計画審講会
条例の一部改正
・湯沢町公民館条例
の全部を改正
・湯沢町公民館使用条例
を廃止
・湯沢町青少年問題協議会
設牲条例のを一部改正
・湯沢町放課後児童
クラプ設置条例の一部改正
2019/03/06 
 生活福祉常任委員会02回
・湯沢町税条例の一部を改正
する条例の一部改正
・湯沢町国民健康保険税条例
の一部改正
・湯沢町介護保険条例の
一部改正
・湯沢町手話言語条例の制定
・平成30年度国民健康保険
特別会計補正予算
・平成30年介護保険特別
会計補正予箕
・平成30年度病院事業会計
補正予算
・基礎年金額等の改善と年金
の毎月支給を求める意見書
2019/03/06 
 産業建設常任委員会03回
・平成30年度下水道
特別会計補正予算
・「最低賃金の改善と中小企業
支援の拡充を求める意見書」の
採択を求める陳情
・長時間労働もハラスメントも
ない人間らしい働き方の実現
を求める陳情
2019/03/05 
 一般会計補正予算
 審査特別委員会

(総務部長説明要旨)
・歳入歳出予算の総額から
41,172千円を減額
総額を7,401,560千円。
・繰越明許費補正
越後湯択駅東ロエレベーター
設冒調査設計他3事業を追加
計173,314千円次年度繰越。
・債務負担行為補正
財務会計システム等運用事業
の限度額を8,890千円に変更。
・地方債補正
都市計画事業15,300千円,
地域住宅支援事業29,400千円。
都市公園安全、安心対策緊急
総合支援事業を9,400千円,
緊急防災・減災
事業を53,100千円に変更
2019305 
湯沢町議会03月定例会
・議会便り
2019/02/25  
 産業建設常任委員会02回
・妙高市、野沢村 視察
2019/02/20  
 生活福祉常任委員会01回
・国民健康保険税の
次年度課税
・障がい者グループ
ホームニーズ調査
・高齢者等の路線バス低料金化
・湯沢町自殺対策計画の策定
・湯沢病院との意見交換
2019/02/08  
 産業建設常任委員会01回
・新ごみ処理施設建設と現処
理施設の現状
・平成30年産米の作柄状況
・観光客の入り込みと
観光事業の動向
・インバウンドの受け入れ
整備状況と観光公害対策
・住宅宿泊事業法施行後
の状況と違法民泊
・駅西口広揚.東口広場、
温泉通りの活性化
・除雪事業
・下水道の接続状況と
今後の施設改修
・水道事業の現状と今後
2019/02/07 
 総務文教常任委員会02回
・柏崎刈羽原子力発電所の
事故時の対応(避難等)
・湯沢発電所視察
2019/01/31 
 総務文教常任委員会01回
・湯沢学園施設の現状と課題
・湯沢学園の認定こども園・
小学校・中学校辿携の現状・
成果・課題
・子育て世帯の生活実態調査
の結果及び対応
・公民館の事業見直しと指定
管理者制度の検討状況
・総合戦略事業(全般、企業
誘致、広報戦略)の硯状と31
年度への課題
・ふるさと納税
・空き家調査結果を恬かす
今後の展開
2018/12/14 
 議員全員協議会10回
・童画美術館建設
・公民館外部委託
・全国中学校スキー大会
の準備状況
・スキー振興指導員
・布場スキー場
・立地適正化計画
・東口広場検討会議
の委員の選出
2018/12/06 
 産業建設常任委員会12回
2018/12/06 
 生活福祉常任委員会08回
2018/12/06 
 総務文教常任委員会08回
2018/12/06 
 一般会計補正予算
 審査特別委員会

2018/12/06
12月定例会 行政報告
20181206 
湯沢町議会12月定例会
・議会便り
2018/11/26 
 産業建設常任委員会11回
2018/11/14 
 議員全員協議会09回
2018/09/20 
 議員全員協議会08回
2018/11/06 
 産業建設常任委員会10回
2018/10/31 
 生活福祉常任委員会07回
2018/10/31 
 総務文教常任委員会07回
2018/09/20 
 議員全員協議会08回
2018/09/12~14 
 決算審査特別委員会
2018/09/04 
 産業建設常任委員会09回
2018/09/04 
 生活福祉常任委員会06回
2018/09/04 
 総務文教常任委員会06回
2018/09/04 
 一般会計補正予算
 審査特別委員会
20180904 
湯沢町議会09月定例会
・議会便り
2018/08/21 
 議員全員協議会07回
2018/08/07 
 産業建設常任委員会08回
2018/07/30 
 総務文教常任委員会05回
2018/07/30 
 生活福祉常任委員会05回
20180720 
湯沢町議会07月臨時会
2018/07/13 
 産業建設常任委員会07回
2018/06/19 
 議員全員協議会06回
2018/06/12 
 一般会計補正予算
 審査特別委員会
2018/06/12 
 産業建設常任委員会06回
2018/06/12 
 総務文教常任委員会04回
2018/06/12 
 生活福祉常任委員会04回
201806 
湯沢町議会06月定例会
・議会便り
2018/05/17 
 産業建設常任委員会05回
2018/05/15 
 生活福祉常任委員会03回
2018/05/15 
 総務文教常任委員会03回
20180511 
湯沢町議会05月臨時会
2018/04/26 
 産業建設常任委員会04回
2018/04/19 
 議員全員協議会05回
2018/04/06 
 議員全員協議会04回