総務文教常任委員会 H30 第05回 2018/07/30

 





議事録有りは 
湯沢町議会について
湯沢町議会
 申し合わせ事項
 平成28年12月14日
20190619 
 議員全員協議会05回
・総合福祉センターにおける
レジオネラ菌検出に伴う対応
・幼児教育・保育無償化
・認定こども園の調理
業務委託
・湯沢高原の入込等
(5月決算期)
・中子町有地
・新ごみ処理施設の建設
・その他
20190614-17
6月定例会 一般質問
20190611
6月定例会 行政報告
20190611 
湯沢町議会06月定例会
・議会便り
20190528 
 総務文教常任委員会06回
・土地賃借契約締結
・子育て世帯の生活実態調査
の結果及び対応
・令和元年度の生涯学習
実施計画   
・教育に関する事務の管理
及び執行状況の
点検評価報告書
・企業誘致・起業支援・起業
インキュベーションセンター
の現状と課題
・地方創生事業「広報戦略」
の成果と今後の課題
20190523 
 生活福祉常任委員会04回
・麻齢者等の移動手段の確保
・予防接種事業
・視察
(特別養護老人ホーム八色園)
2019/05/23 
 産業建設常任委員会5回
・新ごみ処理施設の建設
・湯沢町の商工、 殷業の状況
・平成30年度観光客
の入込状況
・平成30年度の除雷事業
(近年の比較)
20190514 
 議員全員協議会04回
・湯沢町人ロビジョンの
調査分祈
・中子町有地の廃棄物撤去
・町営滝沢駐車場の進入路
・湯沢町謡会の運営に
関する基準
20190514 
 産業建設常任委員会04回
・委員長互選 他
20190514 
 生活福祉常任委員会03回
・委員長互選 他
20190514 
 総務文教常任委員会05回
・委員長互選 他
20190514 
湯沢町議会05月臨時会
20190508  
 議員全員協議会03回
・初議会
・各委員決定
20190405  
 議員全員協議会02回
・政務活動費 の使途報告
・申し合わせ事項
2019/03/19 
 議員全員協議会01回
・公金不明金の処理
・中子町有地に係る
埋設廃棄物と既存建物撤去
2019/03/15 
 総務文教常任委員会04回
・土地賃借契約締結
2018/03/13 
 当初予算審査特別委員会
・平成31年度一般会計予算
・平成31年度国民健康保険
特別会計予算
・平成31年度後期高齢者医療
特別会計予算
・平成31年度介護保険
特別会計予算
・平成31年度下水道
特別会計予算
・平成31年度水道
事業会計予算
・平成31年度病院
事業会計予算
2019/03/06  
 総務文教常任委員会03回
・十日町市との境界に関する
争論の調停の申諮
・魚沼市と湯沢町の図書館
等の相互利用に 関する協難
・湯沢町常勤特別職の職員
に対する給与条例の一部改正
・渇沢町議会議員の譲員報酬
及び費用弁償に関する
条例の一部改正
・湯沢町災害弔慰金の
支給等に関する
条例の一部改正
・湯沢町消防団の定員、
任免、 給与、服装に閑する
条例の一部改正
・渇沢町総合計画審講会
条例の一部改正
・湯沢町公民館条例
の全部を改正
・湯沢町公民館使用条例
を廃止
・湯沢町青少年問題協議会
設牲条例のを一部改正
・湯沢町放課後児童
クラプ設置条例の一部改正
2019/03/06 
 生活福祉常任委員会02回
・湯沢町税条例の一部を改正
する条例の一部改正
・湯沢町国民健康保険税条例
の一部改正
・湯沢町介護保険条例の
一部改正
・湯沢町手話言語条例の制定
・平成30年度国民健康保険
特別会計補正予算
・平成30年介護保険特別
会計補正予箕
・平成30年度病院事業会計
補正予算
・基礎年金額等の改善と年金
の毎月支給を求める意見書
2019/03/06 
 産業建設常任委員会03回
・平成30年度下水道
特別会計補正予算
・「最低賃金の改善と中小企業
支援の拡充を求める意見書」の
採択を求める陳情
・長時間労働もハラスメントも
ない人間らしい働き方の実現
を求める陳情
2019/03/05 
 一般会計補正予算
 審査特別委員会

(総務部長説明要旨)
・歳入歳出予算の総額から
41,172千円を減額
総額を7,401,560千円。
・繰越明許費補正
越後湯択駅東ロエレベーター
設冒調査設計他3事業を追加
計173,314千円次年度繰越。
・債務負担行為補正
財務会計システム等運用事業
の限度額を8,890千円に変更。
・地方債補正
都市計画事業15,300千円,
地域住宅支援事業29,400千円。
都市公園安全、安心対策緊急
総合支援事業を9,400千円,
緊急防災・減災
事業を53,100千円に変更
2019305 
湯沢町議会03月定例会
・議会便り
2019/02/25  
 産業建設常任委員会02回
・妙高市、野沢村 視察
2019/02/20  
 生活福祉常任委員会01回
・国民健康保険税の
次年度課税
・障がい者グループ
ホームニーズ調査
・高齢者等の路線バス低料金化
・湯沢町自殺対策計画の策定
・湯沢病院との意見交換
2019/02/08  
 産業建設常任委員会01回
・新ごみ処理施設建設と現処
理施設の現状
・平成30年産米の作柄状況
・観光客の入り込みと
観光事業の動向
・インバウンドの受け入れ
整備状況と観光公害対策
・住宅宿泊事業法施行後
の状況と違法民泊
・駅西口広揚.東口広場、
温泉通りの活性化
・除雪事業
・下水道の接続状況と
今後の施設改修
・水道事業の現状と今後
2019/02/07 
 総務文教常任委員会02回
・柏崎刈羽原子力発電所の
事故時の対応(避難等)
・湯沢発電所視察
2019/01/31 
 総務文教常任委員会01回
・湯沢学園施設の現状と課題
・湯沢学園の認定こども園・
小学校・中学校辿携の現状・
成果・課題
・子育て世帯の生活実態調査
の結果及び対応
・公民館の事業見直しと指定
管理者制度の検討状況
・総合戦略事業(全般、企業
誘致、広報戦略)の硯状と31
年度への課題
・ふるさと納税
・空き家調査結果を恬かす
今後の展開
2018/12/14 
 議員全員協議会10回
・童画美術館建設
・公民館外部委託
・全国中学校スキー大会
の準備状況
・スキー振興指導員
・布場スキー場
・立地適正化計画
・東口広場検討会議
の委員の選出
2018/12/06 
 産業建設常任委員会12回
2018/12/06 
 生活福祉常任委員会08回
2018/12/06 
 総務文教常任委員会08回
2018/12/06 
 一般会計補正予算
 審査特別委員会

2018/12/06
12月定例会 行政報告
20181206 
湯沢町議会12月定例会
・議会便り
2018/11/26 
 産業建設常任委員会11回
2018/11/14 
 議員全員協議会09回
2018/09/20 
 議員全員協議会08回
2018/11/06 
 産業建設常任委員会10回
2018/10/31 
 生活福祉常任委員会07回
2018/10/31 
 総務文教常任委員会07回
2018/09/20 
 議員全員協議会08回
2018/09/12~14 
 決算審査特別委員会
2018/09/04 
 産業建設常任委員会09回
2018/09/04 
 生活福祉常任委員会06回
2018/09/04 
 総務文教常任委員会06回
2018/09/04 
 一般会計補正予算
 審査特別委員会
20180904 
湯沢町議会09月定例会
・議会便り
2018/08/21 
 議員全員協議会07回
2018/08/07 
 産業建設常任委員会08回
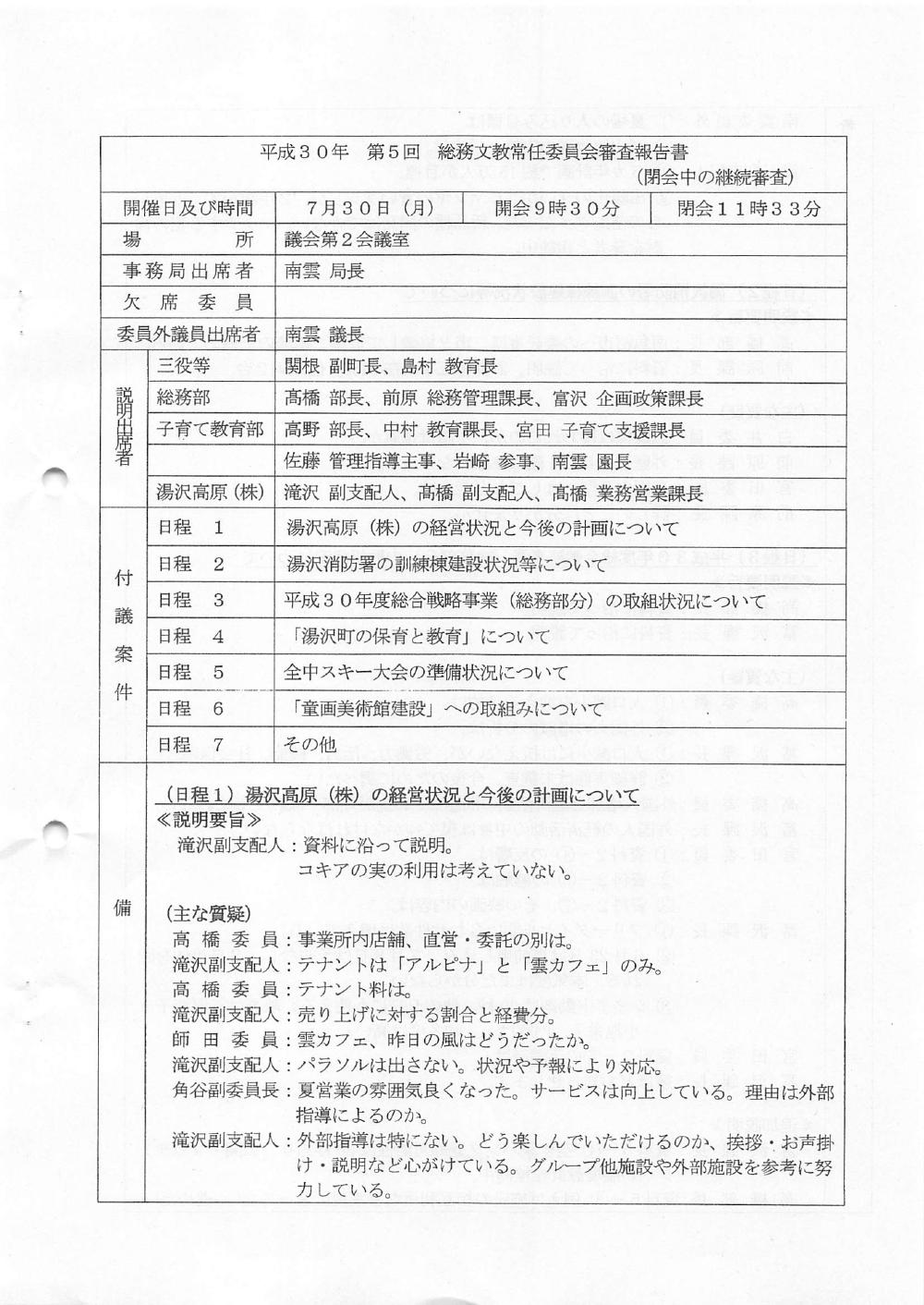
2018/07/30 
 総務文教常任委員会05回
2018/07/30 
 生活福祉常任委員会05回
20180720 
湯沢町議会07月臨時会
2018/07/13 
 産業建設常任委員会07回
2018/06/19 
 議員全員協議会06回
2018/06/12 
 一般会計補正予算
 審査特別委員会
2018/06/12 
 産業建設常任委員会06回
2018/06/12 
 総務文教常任委員会04回
2018/06/12 
 生活福祉常任委員会04回
201806 
湯沢町議会06月定例会
・議会便り
2018/05/17 
 産業建設常任委員会05回
2018/05/15 
 生活福祉常任委員会03回
2018/05/15 
 総務文教常任委員会03回
20180511 
湯沢町議会05月臨時会
2018/04/26 
 産業建設常任委員会04回
2018/04/19 
 議員全員協議会05回
2018/04/06 
 議員全員協議会04回